Welcome to the comprehensive guide on the Registered Behavior Technician (RBT) examination and certification process.
Whether you are just beginning your journey in the field of applied behavior analysis or looking to advance your career, obtaining the RBT certification is a significant step toward professional growth and recognition in this rapidly expanding field.
This guide aims to provide you with all the information, strategies, and resources you need to successfully prepare for and pass the RBT examination, including tips on how to practice your RBT exam effectively using sample questions and realistic RBT test simulations.
[siteseo_toc]
Introduction to the RBT Exam Comprehensive Guide
Purpose of This Guide
The purpose of this guide is to serve as your complete resource for understanding the RBT certification process, preparing for the examination, and navigating the requirements both before and after certification.
With detailed concepts, supplemented by visual aids, practice questions, and expert advice, this guide offers a comprehensive approach to RBT exam preparation that addresses the needs of different learning styles and backgrounds.
The field of applied behavior analysis is constantly evolving, and so are the certification requirements.
One of the most significant aspects of this guide is its focus on providing up-to-date information, including the upcoming changes to the RBT certification requirements and examination that will take effect in 2026.
By staying informed about these changes, you can better prepare for your future in this field, whether you are planning to take the exam soon or in the coming years.
Overview of the RBT Certification
The Registered Behavior Technician (RBT) is a paraprofessional certification in behavior analysis established by the Behavior Analyst Certification Board (BACB).
RBTs work under the close supervision of Board Certified Behavior Analysts (BCBAs) or Board Certified Assistant Behavior Analysts (BCaBAs) to implement behavior-analytic services for clients.
The RBT certification was created to establish consistent standards for the training and assessment of behavior technicians.
By becoming an RBT, you demonstrate that you have met the BACB’s requirements for education, training, and competency in the fundamental principles and practices of applied behavior analysis.
The demand for qualified behavior technicians continues to grow, particularly in settings that serve individuals with autism spectrum disorder and other developmental disabilities.
The RBT certification not only enhances your employability but also ensures that you have the knowledge and skills necessary to provide effective, ethical services to clients.
Importance of Proper Preparation
The RBT examination is designed to assess your knowledge of the RBT Task List, which outlines the core competencies required for effective practice as a behavior technician.
While the examination is not intended to be overly difficult, it does require thorough preparation and a solid understanding of behavioral principles and procedures.
Proper preparation for the RBT exam involves more than just memorizing facts and definitions.
It requires developing a deep understanding of behavioral concepts, learning to apply these concepts in practical scenarios, and becoming familiar with the ethical guidelines that govern the practice of behavior analysis.
Many candidates underestimate the importance of structured, comprehensive preparation for the RBT exam.
Without adequate preparation, even knowledgeable individuals may struggle with the format and specific requirements of the examination.
This guide emphasizes the value of a systematic approach to exam preparation, including the use of various study materials, practice tests, and effective study strategies.
How to Use This Guide Effectively
To get the most out of this comprehensive guide, we recommend the following approach:
- Read the entire guide first: Begin by reading through the entire guide to get a broad understanding of the RBT certification process and examination requirements.
- Create a study plan: Use the information in the guide to develop a personalized study plan that fits your schedule, learning style, and timeline for taking the exam.
- Focus on areas of weakness: Pay special attention to the sections that cover topics you find challenging or unfamiliar.
- Utilize the visual aids: Take advantage of the flowcharts, diagrams, and other visual elements to enhance your understanding of complex concepts.
- Practice regularly: Use the practice questions and simulations provided in the guide to assess your knowledge and identify areas that need further study.
- Review the upcoming changes: If you plan to take the exam after 2025, pay close attention to the sections that discuss the 2026 changes to the RBT certification requirements and examination.
- Refer back as needed: Keep this guide as a reference throughout your preparation process and even after you have obtained your certification.
Brief Overview of Upcoming 2026 Changes
It is important to note that the BACB has announced significant changes to the RBT certification requirements and examination that will take effect on January 1, 2026.
These changes include:
- Revisions to core RBT eligibility and maintenance requirements, including training, competency assessments, and professional development
- A change in the recertification cycle from 1 year to 2 years
- A new RBT examination based on the RBT Test Content Outline (3rd ed.)
- Elimination of the non certified RBT
- Supervisor role requires all RBT Supervisors to hold BCaBA or BCBA certification.
| Area of Change | Current Requirement (Until Dec 31, 2025) | New Requirement (From Jan 1, 2026) |
|---|---|---|
| Eligibility | Age, Education | Age, Education, Passed Background Check |
| Examination Basis | RBT Task List (2nd ed.) | RBT Test Content Outline (3rd ed.) |
| Certification Cycle | Annual (1 year) | Biennial (2 years) |
| Supervisor Qualifications | BCBA, BCaBA, or qualified non-certificant | BCBA or BCaBA ONLY (Non-certified role eliminated) |
| Maintenance | Annual Renewal Competency Assessment | New Professional Development Requirements (Details TBD) |
| Renewal Frequency & Fee | Annual ($35) | Biennial (Fee TBD) |
These changes reflect the BACB’s ongoing commitment to ensuring that the RBT certification remains relevant, rigorous, and aligned with current best practices in the field of applied behavior analysis.
Throughout this guide, we will provide detailed information about these upcoming changes and how they may affect your certification journey.
As you progress through this guide, you will gain a comprehensive understanding of the RBT certification process, develop effective strategies for exam preparation, and build the confidence needed to succeed in the examination.
Let’s begin this journey toward becoming a Registered Behavior Technician and making a positive impact in the lives of those you will serve.
Understanding the RBT Certification
The Registered Behavior Technician (RBT) certification represents an important credential in the field of applied behavior analysis (ABA).
This section provides a comprehensive overview of what it means to be an RBT, the responsibilities associated with this role, and the career opportunities available to certified professionals.
Understanding the foundation of this certification is essential for anyone considering pursuing the RBT credential or preparing for the examination.
What is a Registered Behavior Technician?
A Registered Behavior Technician (RBT) is a paraprofessional who practices under the close supervision of a Board Certified Behavior Analyst (BCBA) or Board Certified Assistant Behavior Analyst (BCaBA).
The RBT certification was developed by the Behavior Analyst Certification Board (BACB) to establish consistent standards for the training and assessment of behavior technicians who implement behavior-analytic services.
The RBT credential is designed for individuals who directly implement behavior analysis treatment plans developed by supervisors.
These professionals work in various settings, including schools, clinics, residential facilities, and in-home services.
The certification ensures that RBTs possess the basic knowledge and skills necessary to effectively implement behavior-analytic interventions.
Unlike the BCBA or BCaBA certifications, which require graduate-level education, the RBT certification is accessible to individuals with a high school diploma or equivalent.
This makes it an excellent entry point for those interested in the field of behavior analysis who may later decide to pursue advanced certifications.
Role and Responsibilities of an RBT
The primary responsibility of an RBT is to implement behavior-analytic services as designed by their supervisor. According to the BACB, the specific responsibilities of an RBT include:
- Implementing assessment and intervention procedures as directed by the supervisor. This may include conducting preference assessments, functional behavior assessments, and skill acquisition programs.
- Collecting and recording data on client behavior and progress. Accurate data collection is crucial for evaluating the effectiveness of interventions and making necessary adjustments to treatment plans.
- Assisting with the implementation of behavior reduction plans designed to decrease challenging behaviors and increase appropriate alternative behaviors.
- Teaching new skills to clients using evidence-based procedures such as discrete trial training, natural environment teaching, and incidental teaching.
- Implementing crisis intervention procedures when necessary, following protocols established by the supervisor.
- Communicating with stakeholders, including parents, teachers, and other professionals, about client progress and treatment implementation.
- Maintaining client confidentiality and adhering to ethical guidelines established by the BACB.
| Feature | Registered Behavior Technician (RBT) | RBT Supervisor (BCBA/BCaBA) |
|---|---|---|
| Primary Function | Implement behavior-analytic services | Design, oversee, and evaluate behavior-analytic services |
| Assessment | Assists with assessments (e.g., preference, FBA data) | Conducts assessments (FBA), analyzes data |
| Intervention Plan | Implements plan as designed by supervisor | Develops, writes, and modifies intervention plans |
| Data Collection | Collects data according to plan | Determines data collection methods, analyzes data trends |
| Training | Receives training from supervisor | Provides training to RBTs, potentially other staff |
| Decision Making | Follows protocol, reports issues to supervisor | Makes clinical decisions, adjusts treatment |
| Scope Limitation | Does not design interventions or programs independently | Responsible for overall case direction and outcomes |
| Supervision | Receives ongoing supervision (min 5% monthly) | Provides supervision, ensures RBT competence |
It’s important to note that RBTs do not design intervention plans independently.
All assessment and intervention procedures must be developed by a qualified supervisor, and RBTs must receive ongoing supervision to ensure the quality and effectiveness of their work.
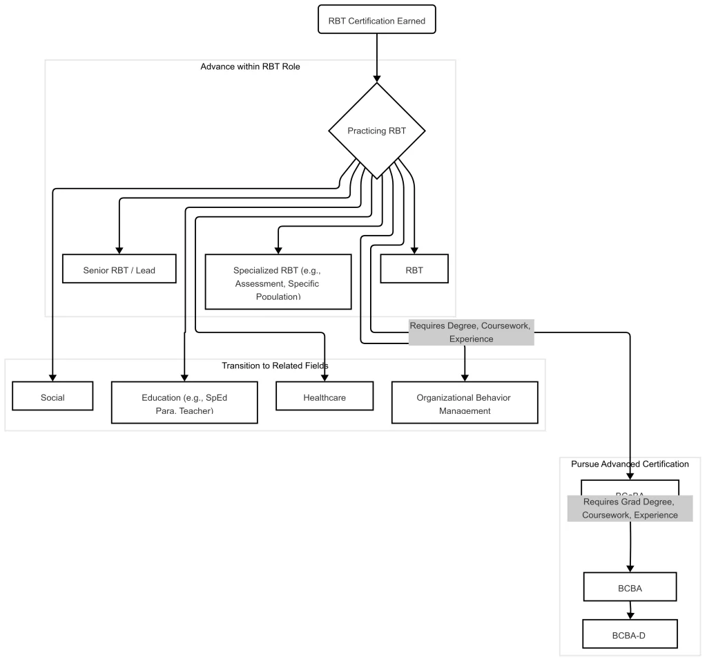
Career Opportunities and Growth Potential
The demand for qualified behavior technicians has grown significantly in recent years, driven largely by the increasing recognition of ABA as an effective treatment for autism spectrum disorder (ASD) and other developmental disabilities.
This growth has created numerous career opportunities for RBTs in various settings:
- Autism treatment centers: Many RBTs work in specialized centers that provide intensive ABA therapy for children and adults with autism.
- Schools: Educational settings increasingly employ RBTs to support students with behavioral challenges and developmental disabilities.
- Residential facilities: RBTs may work in group homes or other residential settings serving individuals with intellectual and developmental disabilities.
- Home-based services: Many behavior analysis services are delivered in clients’ homes, providing RBTs with opportunities for one-on-one work with clients in their natural environment.
- Hospitals and mental health facilities: Some RBTs work in healthcare settings, assisting with behavioral interventions for patients with various conditions.
The RBT certification can also serve as a stepping stone to advanced certifications in behavior analysis.
Many professionals begin their careers as RBTs while pursuing undergraduate or graduate education in psychology, education, or behavior analysis.
With additional education and supervised experience, RBTs can progress to becoming BCaBAs or BCBAs, which offer increased responsibility, autonomy, and compensation.
Benefits of Becoming an RBT
Obtaining the RBT certification offers numerous benefits for individuals interested in the field of behavior analysis:
- Professional recognition: The RBT certification is recognized nationally and internationally as a mark of quality and competence in implementing behavior-analytic services.
- Increased employability: Many employers prefer or require the RBT certification for behavior technician positions, making certified individuals more competitive in the job market.
- Standardized training: The certification ensures that all RBTs have received comprehensive training in the fundamental principles and practices of behavior analysis.
- Career advancement: The RBT certification provides a foundation for further education and career development in the field of behavior analysis.
- Personal satisfaction: RBTs often report high levels of job satisfaction from making a positive difference in the lives of their clients.
- Competitive compensation: While salaries vary by location and setting, RBTs generally earn more than uncertified behavior technicians performing similar roles.
- Continuing education opportunities: Maintaining the RBT certification requires ongoing professional development, ensuring that RBTs stay current with best practices in the field.
Accreditation and Recognition
The RBT certification is administered by the Behavior Analyst Certification Board (BACB), a nonprofit organization established in 1998 to meet professional credentialing needs in behavior analysis.
The BACB’s certification programs, including the RBT credential, are accredited by the National Commission for Certifying Agencies (NCCA), which is the accreditation body of the Institute for Credentialing Excellence.
This accreditation ensures that the RBT certification program meets rigorous standards for development, implementation, and maintenance.
The NCCA’s standards address various aspects of certification programs, including governance, examination development, and recertification requirements.
The RBT certification is recognized by various stakeholders in the field of behavior analysis, including:
- Insurance companies: Many insurance providers recognize the RBT certification when determining coverage for behavior-analytic services.
- State licensure boards: Several states have incorporated the RBT certification into their licensure or certification requirements for behavior technicians.
- Educational institutions: Many colleges and universities offer coursework specifically designed to prepare students for the RBT certification.
- Professional organizations: Organizations such as the Association for Behavior Analysis International (ABAI) recognize the RBT certification as an important credential in the field.
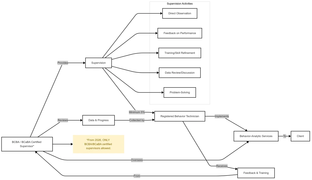
Supervision Requirements
A critical aspect of the RBT role is the requirement for ongoing supervision by a qualified professional.
According to the BACB, RBTs must receive supervision for a minimum of 5% of the hours they spend providing behavior-analytic services each month.
This supervision must be provided by a BCBA, BCaBA, or an individual who meets specific BACB supervisor requirements.

The supervision process typically includes the following:
- Direct observation of the RBT implementing assessment and intervention procedures with clients.
- Feedback on performance, including strengths and areas for improvement.
- Training on new procedures or refinement of existing skills.
- Review of data collection and discussion of client progress.
- Problem-solving regarding challenging situations or barriers to effective implementation.
The supervision requirement ensures that RBTs receive ongoing support and guidance in their work, promoting high-quality services for clients and professional development for the RBT.
It also provides a mechanism for accountability and quality assurance in the delivery of behavior-analytic services.
Beginning in 2026, all RBT Supervisors will be required to hold BCaBA or BCBA certification, as the BACB will eliminate the non certified RBT Supervisor role.
This change reflects the BACB’s commitment to ensuring that RBTs receive supervision from individuals with comprehensive training in behavior analysis.
Understanding the RBT certification, including its requirements, responsibilities, and benefits, provides a foundation for successful preparation for the RBT examination.
In the following sections, we will explore the specific requirements for obtaining the RBT certification and strategies for effectively preparing for the examination.
RBT Certification Process
The path to becoming a Registered Behavior Technician (RBT) involves several distinct steps, each designed to ensure that candidates possess the knowledge and skills necessary to effectively implement behavior-analytic services.
This section provides a detailed overview of the RBT certification process, from meeting eligibility requirements to maintaining your certification after passing the examination.

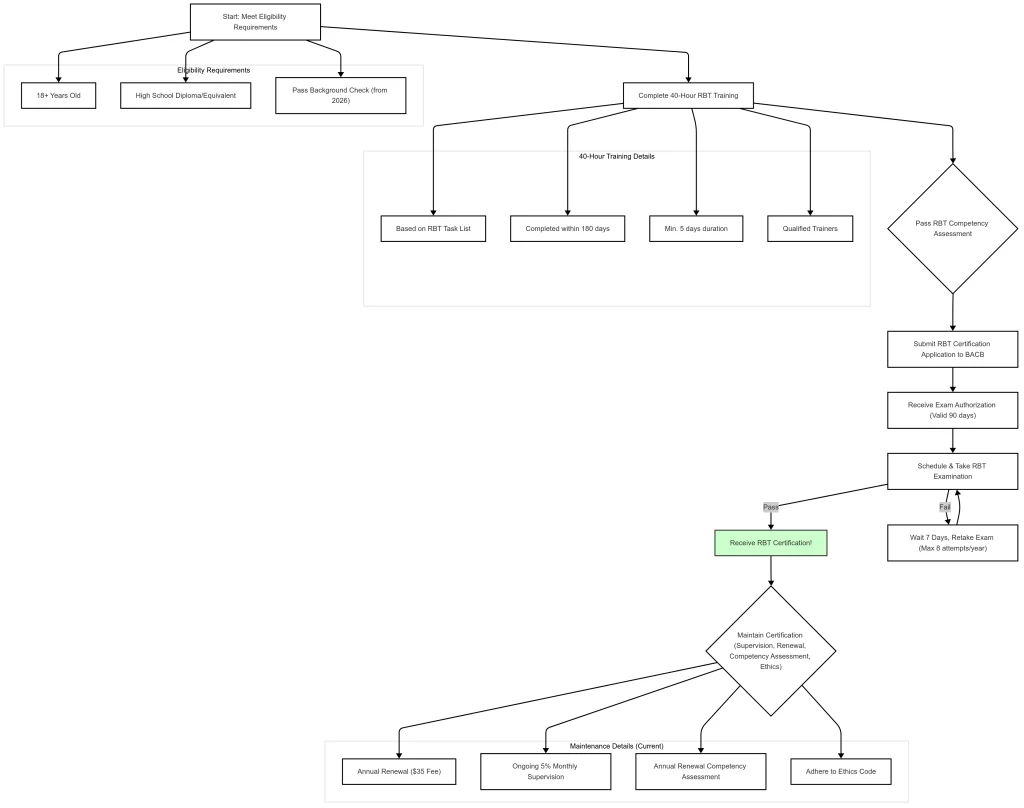
Eligibility Requirements
Before beginning the RBT certification process, candidates must ensure they meet the basic eligibility requirements established by the Behavior Analyst Certification Board (BACB).
These requirements include:
- Age: Are you at least 18 years old?
- Education: Do you possess a minimum of a high school diploma or equivalent (e.g., GED)?
- Background Check (Effective Jan 1, 2026): Are you prepared to complete and pass required criminal background and abuse registry checks?
- Description: A simple checklist summarizing the core eligibility criteria needed before starting the RBT certification process, including the upcoming background check requirement.
Age Requirement
Candidates must be at least 18 years of age.
This requirement ensures that RBTs have reached a level of maturity appropriate for the responsibilities associated with implementing behavior-analytic services.
Educational Requirement (GED)
Unlike other behavior analysis certifications, the RBT credential does not require college-level education, making it accessible to a wide range of individuals interested in the field.
Background Check Requirement (Effective 2026)
Beginning January 1, 2026, candidates will be required to complete and pass a criminal background check and abuse registry check.
This new requirement reflects the BACB’s commitment to ensuring client safety and the integrity of the profession.
While not currently mandatory at the BACB level, many employers already require background checks for behavior technicians.
It’s important to note that meeting these eligibility requirements alone does not qualify an individual to become an RBT.
Candidates must also complete the training, competency assessment, and examination requirements described below.
40-Hour Training Requirement
A cornerstone of the RBT certification process is the completion of a 40-hour training program based on the RBT Task List.
This training is designed to provide candidates with the foundational knowledge and skills needed to implement behavior- analytic services effectively.
Training Content
The 40-hour training must cover all items in the current RBT Task List, which outlines the core competencies required for effective practice as a behavior technician.
The training should include:
- Measurement: Procedures for collecting various types of data and graphing data.
- Assessment: Conducting preference assessments, assisting with functional behavior assessments, and documenting client behavior.
- Skill Acquisition: Implementing discrete-trial teaching, naturalistic teaching, chaining procedures, and other skill acquisition protocols.
- Behavior Reduction: Implementing behavior reduction interventions, crisis procedures, and documenting intervention effects.
- Documentation and Reporting: Generating objective session notes, communicating with supervisors, and reporting other variables affecting client behavior.
- Professional Conduct and Scope of Practice: Understanding the RBT’s role in the service delivery system, responding to feedback, and maintaining professional boundaries.
Training Requirements
The 40-hour training must meet several specific requirements:
- Time Frame: The training must be completed within a 180-day period.
- Duration: The training cannot be completed in less than 5 days, ensuring that candidates have adequate time to process and integrate the information.
- Qualified Trainers: The training must be conducted by qualified individuals, including BCBAs, BCaBAs, or individuals who have completed relevant coursework in behavior analysis.
- Documentation: Upon completion of the training, candidates receive a certificate or letter that documents the dates, hours, and content of the training, as well as the name and credentials of the trainer(s).
Training Formats
The 40-hour training can be delivered in various formats, including:
- In-person training: Traditional classroom-based instruction provided by a qualified trainer.
- Online training: Self-paced or instructor-led online courses that cover the RBT Task List.
- Hybrid training: A combination of in-person and online instruction.
Regardless of the format, the training must provide comprehensive coverage of the RBT Task List and meet all the requirements specified by the BACB.
Competency Assessment
After completing the 40-hour training, candidates must demonstrate their competence in the tasks outlined in the RBT Task List through a competency assessment.
This assessment is a critical step in ensuring that candidates can effectively apply the knowledge gained during their training.
Assessment Format
The competency assessment must be:
- Conducted in person: The assessment must be completed face-to-face, allowing the assessor to directly observe the candidate’s skills.
- Based on the RBT Competency Assessment: The assessment must use the current version of the RBT Competency Assessment form provided by the BACB.
- Comprehensive: The assessment must evaluate the candidate’s competence in all areas of the RBT Task List.
Assessor Qualifications
The competency assessment must be conducted by a qualified assessor who meets specific requirements:
- Certification: The assessor must be a BCBA or BCaBA who has completed the 8-hour supervision training required by the BACB.
- Relationship: The assessor must be employed by or contracted with the same organization as the RBT candidate.
- Independence: The assessor cannot be related to, subordinate to, or employed by the RBT candidate.
In some cases, the assessor may be assisted by other individuals (assistant assessors) who meet certain qualifications.
However, the primary assessor remains responsible for the overall assessment process and must directly observe the candidate demonstrating specific competencies.
Assessment Process
During the competency assessment, the candidate must demonstrate each skill in the RBT Competency Assessment.
The assessor evaluates the candidate’s performance using a 2-point scoring system:
- 2 points: The candidate demonstrates the skill competently without prompting.
- 1 point: The candidate demonstrates the skill competently but requires prompting.
- 0 points: The candidate does not demonstrate the skill competently.
To pass the assessment, the candidate must score at least 1 point on every item and achieve an overall score of at least 90%.
If a candidate does not meet these criteria, they may retake the assessment after receiving additional training in the areas of deficiency.
RBT Certification Application
Once candidates have completed the 40-hour training and passed the competency assessment, they can apply for RBT certification through the BACB.
The application process involves several steps:

Creating a BACB Account
This account will be used for all interactions with the BACB, including submitting the certification application, scheduling the examination, and maintaining certification after passing the exam.
Submitting the Application
The RBT certification application includes:
- Personal Information: Name, contact information, and demographic details.
- Attestation: Candidates must attest that they meet all eligibility requirements and agree to abide by the BACB’s ethics requirements.
- Documentation: Candidates must provide documentation of their 40-hour training and competency assessment.
- Application Fee: Candidates must pay the application fee, which is currently $50 (subject to change).
Application Review
The BACB reviews each application to ensure that all requirements have been met.
This review process typically takes 1-2 weeks, but may take longer during peak application periods.
Application Approval
If the application is approved, the candidate receives an authorization to take the RBT examination.
This authorization is valid for 90 days, during which time the candidate must schedule and take the exam.
RBT Examination
The final step in the RBT certification process is passing the RBT examination.
This standardized test assesses the candidate’s knowledge of the concepts and principles outlined in the RBT Task List.
Examination Format
The RBT examination consists of:
- Multiple-choice questions: 85 questions, of which 75 are scored and 10 are unscored pilot questions.
- Time limit: 90 minutes to complete the examination.
- Computer-based testing: The exam is administered via computer at Pearson VUE testing centers worldwide.
- Language options: The exam is available in several languages, including English, Spanish, Chinese, and Korean.
Examination Content
The examination covers the six content areas of the RBT Task List, with questions distributed according to the following percentages:
- Measurement: 17.5% of questions
- Assessment: 12.5% of questions
- Skill Acquisition: 27.5% of questions
- Behavior Reduction: 22.5% of questions
- Documentation and Reporting: 12.5% of questions
- Professional Conduct and Scope of Practice: 7.5% of questions
Scheduling the Examination
Candidates can schedule their examination through Pearson VUE once they receive authorization from the BACB.
When scheduling, candidates should:
- Choose a convenient testing center: Pearson VUE has testing centers in most major cities.
- Select a date and time: Examinations are offered on various dates and times, allowing candidates to choose what works best for their schedule.
- Prepare for the examination: Candidates should review the RBT Task List and study materials before taking the exam.
Examination Results
Candidates receive their examination results immediately upon completion of the exam.
To pass, candidates must achieve a score of approximately 70% correct (the exact passing score may vary slightly based on the difficulty of the specific exam form).
If a candidate does not pass the examination, they may retake it after a 7-day waiting period.
Candidates are limited to 8 examination attempts per year.
Certification Maintenance
After passing the RBT examination, individuals must maintain their certification by meeting specific requirements established by the BACB.
Current Maintenance Requirements (Through 2025)
- Annual Renewal: RBTs must renew their certification annually by paying the renewal fee ($35) and meeting all maintenance requirements.
- Ongoing Supervision: RBTs must receive supervision for a minimum of 5% of the hours they spend providing behavior- analytic services each month.
- This supervision must be provided by a qualified supervisor (BCBA, BCaBA, or an individual who meets specific BACB supervisor requirements).
- RBT Renewal Competency Assessment: RBTs must complete a renewal competency assessment every year, demonstrating their continued competence in the tasks outlined in the RBT Task List.
- Ethics Compliance: RBTs must adhere to the BACB’s ethics requirements and report any ethics violations or disciplinary actions.
Future Maintenance Requirements (Effective 2026)
Beginning January 1, 2026, several changes to the maintenance requirements will take effect:
- Biennial Renewal: The recertification cycle will change from 1 year to 2 years, reducing the frequency of renewal requirements.
- Supervisor Qualifications: All RBT Supervisors will be required to hold BCaBA or BCBA certification, as the BACB will eliminate the non certified RBT Supervisor role.
- Professional Development: New professional development requirements will be implemented, though specific details have not yet been announced.
- Renewal Fee: The renewal fee may change with the new 2-year cycle, though specific details have not yet been announced.
These changes reflect the BACB’s ongoing commitment to ensuring that the RBT certification remains relevant, rigorous, and aligned with current best practices in the field of applied behavior analysis.
Timeline and Planning
The RBT certification process typically takes 2-3 months from beginning the 40-hour training to receiving certification after passing the examination.
However, the timeline can vary based on several factors, including:
- Training availability: The availability of 40-hour training programs in your area.
- Competency assessment scheduling: The availability of qualified assessors to conduct your competency assessment.
- Application processing time: The time required for the BACB to review and approve your application.
- Examination scheduling: The availability of examination appointments at your preferred testing center.
To ensure a smooth certification process, candidates should:
- Research training options: Identify reputable 40-hour training programs that meet the BACB’s requirements.
- Plan for the competency assessment: Arrange for a qualified assessor to conduct your competency assessment after completing the training.
- Prepare application materials: Gather all necessary documentation for the certification application.
- Study for the examination: Develop a study plan to prepare for the RBT examination.
- Schedule the examination strategically: Choose an examination date that allows adequate time for preparation.
By understanding the RBT certification process and planning accordingly, candidates can navigate the requirements efficiently and successfully achieve their goal of becoming a Registered Behavior Technician.
Examination Structure and Content
Understanding the structure and content of the RBT examination is essential for effective preparation.
This section provides a detailed overview of the examination format, content areas, question types, and scoring system.
Additionally, we’ll explore the upcoming changes to the examination that will take effect in 2026, helping you prepare appropriately whether you’re taking the exam soon or in the future.
Examination Format and Administration
The RBT examination is designed to assess your knowledge of the concepts and principles outlined in the RBT Task List.
The examination is administered by Pearson VUE, a professional testing company that provides secure, standardized testing environments worldwide.
Key Examination Features
Computer-Based Testing: The examination is administered via computer at Pearson VUE testing centers.
- Number of Questions: The examination consists of 85 multiple-choice questions, of which 75 are scored and 10 are unscored pilot questions. The pilot questions are being evaluated for inclusion in future examinations and are not identified to the test-taker.
- Time Limit: Candidates have 90 minutes to complete the examination, which provides approximately 1 minute per question.
- Question Format: Each question has four answer options, with only one correct answer.
- Language Options: The examination is available in several languages, including English, Spanish, Chinese, and Korean, allowing candidates to take the exam in their preferred language.
- Accommodations: Candidates with documented disabilities may request testing accommodations, such as extended time or a reader, through Pearson VUE.
This format allows for immediate scoring and result reporting.
Testing Center Procedures
When you arrive at the testing center, you will need to:
- Present Identification: Provide a valid, government-issued photo ID that matches the name on your examination authorization.
- Complete Check-In Procedures: Sign a confidentiality agreement, have your photograph taken, and provide a digital signature.
- Store Personal Items: Place all personal belongings, including electronic devices, in a secure locker provided by the testing center.
- Follow Security Protocols: Submit to a security scan and continuous monitoring during the examination.
These procedures ensure the security and integrity of the examination process, providing a standardized experience for all candidates.
Content Areas and Distribution
The RBT examination covers the six content areas of the RBT Task List, with questions distributed according to specific percentages that reflect the relative importance of each area in practice.
Content Distribution
Measurement (17.5% of questions)
- Preparing for data collection
- Continuous measurement procedures
- Discontinuous measurement procedures
- Permanent product recording
- Data entry and graphing
| Category | Procedure | Brief Description / Key Feature | Example Use |
|---|---|---|---|
| Continuous | Frequency/Count | Tallying the number of times a behavior occurs | Number of times a student calls out |
| Rate | Frequency divided by time (count per unit of time) | Number of greetings initiated per hour | |
| Duration | Total amount of time a behavior occurs from start to finish | Total time spent engaging in tantrum behavior | |
| Latency | Time from the onset of a stimulus to the start of the response | Time it takes to start homework after instruction | |
| Discontinuous | Partial Interval | Recording if behavior occurred at any time during the interval | Recording if aggression occurred during 1-min intervals |
| Whole Interval | Recording if behavior occurred throughout the entire interval | Recording if a student was on-task for entire 5-min intervals | |
| Momentary Time Sampling | Recording if behavior is occurring at the exact moment the interval ends | Recording if a client is playing appropriately at end of 2-min intervals | |
| Permanent Product | Permanent Product | Measuring behavior by its effects/products on the environment | Number of math problems completed correctly on worksheet |
Assessment (12.5% of questions)
- Preference assessments
- Assisting with functional assessment procedures
- Assisting with individualized assessment procedures
- Documenting client behavior
Skill Acquisition (27.5% of questions)
- Identifying the essential components of a written skill acquisition plan
- Preparing for the session
- Implementing discrete-trial teaching procedures
- Implementing naturalistic teaching procedures
- Implementing task analyzed chaining procedures
- Implementing discrimination training
- Implementing stimulus control transfer procedures
- Implementing prompt and prompt fading procedures
- Implementing generalization and maintenance procedures
| Procedure | Brief Description / Key Feature |
|---|---|
| Discrete Trial Teaching (DTT) | Structured teaching method involving distinct trials (SD -> Response -> Consequence) |
| Natural Environment Teaching (NET) | Teaching skills within ongoing, natural activities, using client motivation |
| Chaining (Forward) | Teaching a sequence starting with the first step |
| Chaining (Backward) | Teaching a sequence starting with the last step |
| Chaining (Total Task) | Teaching all steps in the sequence during each trial |
| Shaping | Reinforcing successive approximations toward a target behavior |
| Discrimination Training | Reinforcing behavior in the presence of one stimulus but not another |
| Stimulus Control Transfer | Procedures to shift control from prompts to the natural stimulus (SD) |
| Prompting / Prompt Fading | Using temporary stimuli to evoke behavior; systematically reducing prompts |
| Generalization/Maintenance | Procedures to ensure skills occur across settings/people/stimuli and persist over time |
Behavior Reduction (22.5% of questions)
- Identifying the essential components of a written behavior reduction plan
- Describing common functions of behavior
- Implementing interventions based on modification of antecedents
- Implementing differential reinforcement procedures
- Implementing extinction procedures
- Implementing crisis/emergency procedures
- Implementing generalization and maintenance procedures
| Procedure | Brief Description / Key Feature |
|---|---|
| Differential Reinforcement of Alternative Behavior (DRA) | Reinforcing a specific, appropriate alternative behavior to replace problem behavior |
| Differential Reinforcement of Incompatible Behavior (DRI) | Reinforcing a behavior that cannot physically occur at the same time as the problem behavior |
| Differential Reinforcement of Other Behavior (DRO) | Reinforcing the absence of the problem behavior for a specified time period |
| Differential Reinforcement of Lower Rates (DRL) | Reinforcing lower rates of the problem behavior (used when behavior is acceptable at low rates) |
| Extinction | Withholding the reinforcement that previously maintained the problem behavior |
| Antecedent Interventions | Modifying the environment/conditions before behavior occurs to prevent problem behavior |
| Crisis/Emergency Procedures | Following specified safety protocols for severe problem behavior |
Documentation and Reporting (12.5% of questions)
- Effectively communicating with a supervisor
- Actively seeking clinical direction from a supervisor
- Reporting other variables that might affect the client
- Generating objective session notes
- Complying with applicable legal, regulatory, and workplace requirements
Professional Conduct and Scope of Practice (7.5% of questions)
- Describing the BACB’s RBT supervision requirements
- Responding to feedback and maintaining or improving performance
- Communicating with stakeholders about the program
- Maintaining professional boundaries
| DO | DON’T | Area of Conduct |
|---|---|---|
| DO implement plans exactly as written by supervisor | DON’T modify plans or procedures without supervisor approval | Scope of Practice / Fidelity |
| DO maintain clear professional boundaries with clients/families | DON’T engage in dual relationships (e.g., friendships, business) | Professional Boundaries |
| DO communicate objectively and factually in session notes | DON’T include subjective opinions or personal interpretations | Documentation |
| DO report variables affecting the client to supervisor promptly | DON’T withhold important information or try to solve issues alone | Communication / Reporting |
| DO actively seek and respond professionally to feedback | DON’T become defensive or ignore constructive criticism | Supervision / Professionalism |
| DO maintain client confidentiality at all times | DON’T discuss client information in public or with unauthorized individuals | Confidentiality |
| DO refer questions outside your scope to your supervisor | DON’T provide advice or services you are not qualified for | Scope of Practice / Ethics |
| DO maintain client dignity and respect their rights | DON’T use disrespectful language or practices | Client Dignity / Ethics |
| DO adhere to the BACB Ethics Code for Behavior Analysts | DON’T engage in any behavior that violates ethical standards | Ethics |
Maintaining client dignity This distribution ensures that the examination comprehensively assesses your knowledge across all areas of the RBT Task List, with a particular emphasis on skill acquisition and behavior reduction, which constitute 50% of the examination content.
Types of Questions
The RBT examination includes various types of multiple-choice questions designed to assess different levels of knowledge and understanding.
| Question Type | Assesses | Example Focus |
|---|---|---|
| Knowledge-Based | Recall and understanding of basic concepts, definitions, principles | “What is…?”, “Which of the following defines…?”, “Identify the type of measurement…” |
| Application | Ability to apply concepts and procedures to specific scenarios | “An RBT does X, what should they do next?”, “In this situation, which procedure is used?” |
| Analysis | Ability to analyze situations, identify factors, make decisions | “Which measurement is MOST appropriate given…?”, “What should the RBT report based on…?” |
Familiarizing yourself with these question types can help you prepare more effectively.
Knowledge-Based Questions
These questions assess your recall and understanding of basic concepts, definitions, and principles.
Examples include:
“Which of the following is an example of a continuous measurement procedure?”
“What is the primary purpose of a preference assessment?”
“Which of the following is a requirement for RBT supervision?”
Application Questions
These questions assess your ability to apply concepts and principles to specific scenarios.
Examples include:
“An RBT is implementing a discrete-trial teaching procedure with a client. The client provides the correct response, and the RBT delivers a reinforcer. What should the RBT do next?”
“During a session, a client engages in a severe problem behavior that poses a risk of injury. What should the RBT do first?”
“An RBT notices that a client’s behavior has changed significantly since the last session. What should the RBT document in the session notes?”
Analysis Questions
These questions assess your ability to analyze situations, identify relevant factors, and make appropriate decisions.
Examples include:
“An RBT is collecting data on a client’s self-injurious behavior. The behavior occurs at a high rate and is difficult to count accurately. Which measurement procedure would be most appropriate?”
“An RBT is implementing a skill acquisition program, but the client has made limited progress over several sessions. What information should the RBT provide to the supervisor?”
“An RBT is implementing a behavior reduction plan that includes extinction. The client’s problem behavior initially increases after the implementation of the plan. What should the RBT do?”
Understanding these question types and practicing with similar questions can help you develop the skills needed to succeed on the examination.
Scoring and Results
The RBT examination uses a scaled scoring system, with scores ranging from 0 to 500.
The passing score is set at approximately 400, which corresponds to answering about 70% of the questions correctly.
Immediate Results
One advantage of the computer-based testing format is that you receive your examination results immediately upon completion. The results report includes:
- Pass/Fail Status: Whether you passed or failed the examination.
- Scaled Score: Your overall score on the 0-500 scale.
- Performance by Content Area: A breakdown of your performance in each of the six content areas, indicating areas of strength and weakness.
This immediate feedback allows you to quickly determine your next steps, whether that involves celebrating your success or planning for a retake.
Retake Policy
If you do not pass the examination, you may retake it after a 7-day waiting period.
The BACB allows up to 8 examination attempts per year, providing multiple opportunities to achieve certification.
When retaking the examination, you will receive a different set of questions, though the content distribution will remain the same.
This ensures that the examination continues to assess your knowledge across all areas of the RBT Task List.
Upcoming Changes in 2026
The BACB has announced significant changes to the RBT examination that will take effect on January 1, 2026.
These changes are part of a broader update to the RBT certification requirements and reflect the BACB’s ongoing commitment to ensuring that the certification remains relevant and rigorous.
New Test Content Outline
The most significant change is the transition from the current RBT Task List (2nd ed.) to the new RBT Test Content Outline (3rd ed.). While the specific details of the new outline have not yet been released, it is expected to:
- Reflect Current Practice: Incorporate updates based on the most recent job analysis of RBT practice.
- Align with New Requirements: Correspond to the revised eligibility and maintenance requirements that will also take effect in 2026.
- Maintain Core Competencies: Continue to assess the fundamental knowledge and skills needed for effective practice as an RBT.
Examination Format
While the specific format of the new examination has not been announced, it is expected to maintain many of the current features:
- Multiple-Choice Questions: The examination will likely continue to use a multiple-choice format.
- Computer-Based Testing: Administration through Pearson VUE testing centers is expected to continue.
- Similar Length and Duration: The examination will likely include a similar number of questions and time limit.
Preparation for the New Examination
If you plan to take the RBT examination after 2025, you should:
- Stay Informed: Monitor the BACB website for announcements about the new Test Content Outline and examination format.
- Use Updated Materials: Ensure that your study materials reflect the new content outline once it is released.
- Focus on Fundamentals: While specific content may change, the fundamental principles of behavior analysis will remain central to the examination.
- Prepare for New Requirements: Familiarize yourself with the other changes to the RBT certification requirements that will take effect in 2026, such as the background check requirement and the elimination of the non certified RBT Supervisor role.
By staying informed about these upcoming changes, you can ensure that your preparation remains aligned with the evolving requirements of the RBT certification.
Examination Day Preparation
Proper preparation for examination day can help reduce anxiety and optimize your performance.
Here are some key strategies:
Before the Examination
- Confirm Your Appointment: Verify your examination date, time, and location at least 48 hours in advance.
- Locate the Testing Center: Determine the exact location of the testing center and plan your route, accounting for potential traffic or transportation issues.
- Gather Required Items: Prepare your government-issued photo ID and any other required documentation.
- Get Adequate Rest: Ensure you get a good night’s sleep before the examination to maintain optimal cognitive function.
- Eat a Nutritious Meal: Have a balanced meal before the examination to provide sustained energy.
During the Examination
- Read Instructions Carefully: Take time to understand the examination instructions before beginning.
- Manage Your Time: Pace yourself to ensure you have sufficient time to answer all questions. If you’re unsure about a question, mark it for review and return to it later.
- Use Process of Elimination: If you’re uncertain about an answer, eliminate obviously incorrect options to improve your chances of selecting the correct answer.
- Stay Calm: If you feel anxious, take a few deep breaths and focus on one question at a time.
- Review Your Answers: If time permits, review your answers, particularly for questions you marked for review.
By understanding the examination structure and content, and by preparing appropriately for examination day, you can approach the RBT examination with confidence and maximize your chances of success.
In the next section, we will explore effective strategies for preparing for the RBT examination, including study techniques, time management, and resources to support your preparation.
Exam Preparation Strategies
Preparing for the RBT examination requires a strategic approach that addresses both the breadth of content and the depth of understanding needed to succeed.
This section provides comprehensive strategies for effective exam preparation, including creating a study plan, utilizing various learning techniques, managing test anxiety, and incorporating advice from successful candidates.
Creating an Effective Study Plan
A well-structured study plan is the foundation of successful exam preparation.
It helps you organize your time, prioritize content areas, and maintain consistent progress toward your goal of passing the RBT examination.
Assessing Your Starting Point
Before creating your study plan, assess your current knowledge and identify areas of strength and weakness:
- Take a baseline practice test: This will help you identify which content areas require more attention.
- Review the RBT Task List: Familiarize yourself with all content areas and note those that seem less familiar or more challenging.
- Consider your experience: If you have practical experience in behavior analysis, reflect on which aspects of your work align with the Task List and which areas you have less exposure to.
This assessment provides valuable information for customizing your study plan to address your specific needs.
Structuring Your Study Schedule
Based on your assessment, create a study schedule that:
- Allocates sufficient time: Most candidates benefit from 4-8 weeks of dedicated study time before the examination, studying 1-2 hours per day.
- Distributes content strategically: Allocate more time to challenging content areas while ensuring coverage of all topics.
- Incorporates regular review: Schedule periodic review sessions to reinforce previously studied material.
- Includes practice tests: Plan to take multiple practice tests throughout your preparation to assess your progress and identify areas needing further study.
- Builds in flexibility: Allow for adjustments based on your progress and any unexpected changes in your schedule.
A sample 12-week study schedule is provided in the appendix of this guide, which you can adapt to your specific timeline and needs.
Setting Realistic Goals
Effective study plans include both long-term and short-term goals:
- Long-term goal: Passing the RBT examination with a comfortable margin.
- Medium-term goals: Mastering each content area of the Task List.
- Short-term goals: Completing specific study tasks each day or week.
Setting specific, measurable, achievable, relevant, and time-bound (SMART) goals increases your motivation and provides a clear framework for tracking your progress.
Effective Study Techniques
Different individuals learn in different ways, and the most effective preparation typically involves a combination of study techniques. Here are several evidence-based approaches to consider:
| Technique | Core Idea / How to Implement for RBT Prep | Benefit |
|---|---|---|
| Active Learning | Engage actively: Self-test, teach others, create maps, summarize in own words | Deeper understanding, Better retention |
| Spaced Repetition | Review material at increasing intervals over time | Enhances long-term memory |
| Multimodal Learning | Use various senses: Visual aids, auditory recordings, writing notes, acting out | Creates stronger neural pathways for recall |
| Study Groups | Collaborate with peers: Discuss concepts, share resources, hold accountable | Diverse perspectives, Motivation, Deeper insight |
| Practice Testing | Simulate exam conditions, answer practice questions | Assesses knowledge, Builds skills & confidence |
| Content Mastery | Focus on terminology, procedures, ethics using flashcards, guides, role-play | Thorough understanding of Task List items |
Active Learning Strategies
Active learning involves engaging with the material rather than passively reading or listening. Effective active learning strategies include:
- Self-testing: Create and answer practice questions based on the content you’ve studied.
- Teaching others: Explain concepts to a study partner or even to an imaginary audience.
- Creating concept maps: Visually represent the relationships between different concepts and principles.
- Summarizing in your own words: After studying a topic, write a summary without referring to your materials.
- Applying concepts to scenarios: Generate examples of how principles might apply in real-world situations.
Research consistently shows that active learning leads to better retention and understanding compared to passive techniques like re-reading or highlighting.
Spaced Repetition
Spaced repetition involves reviewing material at increasing intervals over time, rather than cramming all at once.
This approach leverages the psychological spacing effect, which enhances long-term retention.
To implement spaced repetition:
- Review material multiple times: Instead of studying a topic once and moving on, revisit it several times over your preparation period.
- Increase intervals gradually: For example, review new material after 1 day, then 3 days, then 1 week, then 2 weeks.
- Use flashcards with spaced repetition: Digital flashcard apps like Anki or Quizlet can automatically implement spaced repetition algorithms.
- Prioritize difficult material: Review challenging topics more frequently than those you find easier.
Spaced repetition is particularly effective for memorizing terminology, definitions, and procedural knowledge, which are important components of the RBT examination.
Multimodal Learning
Engaging with material through multiple sensory channels enhances learning and retention.
Consider incorporating:
- Visual aids: Use diagrams, flowcharts, and other visual representations to understand complex concepts.
- Auditory learning: Record yourself explaining key concepts and listen to the recordings during commutes or other downtime.
- Kinesthetic learning: Act out procedures or use manipulatives to represent behavioral concepts.
- Reading and writing: Take handwritten notes while reading, as the physical act of writing enhances memory formation.
By engaging multiple learning modalities, you create more neural pathways to the information, making it easier to recall during the examination.
Study Groups and Peer Learning
Studying with others who are also preparing for the RBT examination can provide numerous benefits:
- Diverse perspectives: Other students may understand and explain concepts in ways that resonate with you.
- Accountability: Regular meetings with a study group create external motivation to stay on track with your preparation.
- Teaching opportunities: Explaining concepts to others is one of the most effective ways to solidify your own understanding.
- Resource sharing: Group members can share study materials, practice questions, and strategies that have worked for them.
If in-person study groups aren’t feasible, consider online forums, social media groups, or virtual study sessions dedicated to RBT exam preparation.
Content Mastery Strategies
The RBT examination covers a broad range of content areas, each requiring specific approaches for mastery.
Terminology and Definitions
Behavior analysis has a precise technical vocabulary that you must understand for the examination:
- Create flashcards: Include the term on one side and the definition on the other.
- Practice using terminology: Incorporate technical terms into your explanations and discussions.
- Create a personal glossary: Maintain a list of key terms with definitions in your own words.
- Look for relationships: Group related terms together to understand conceptual connections.
Remember that the examination may use slightly different wording than your study materials, so focus on understanding the concepts rather than memorizing exact phrasings.
Procedural Knowledge
Many questions on the RBT examination assess your understanding of how to implement various procedures:
- Create step-by-step guides: Break down complex procedures into sequential steps.
- Practice with scenarios: Apply procedures to hypothetical client situations.
- Role-play implementation: Act out procedures with a study partner, alternating roles between the RBT and the client.
- Identify common errors: Study not only the correct implementation but also common mistakes to avoid.
Understanding the rationale behind each procedure enhances your ability to apply it correctly in various scenarios presented on the examination.
Ethical Guidelines and Professional Conduct
Questions about ethics and professional conduct often involve judgment in complex situations:
- Study the Ethics Code: Familiarize yourself with the BACB’s Ethics Code for Behavior Analysts.
- Analyze case studies: Review ethical dilemmas and discuss appropriate responses.
- Understand reporting requirements: Know when and how to report ethical concerns or client issues.
- Clarify boundaries: Be clear about the scope of practice for RBTs and when to seek supervisor guidance.
Ethical questions often have nuanced answers, so practice identifying the most appropriate response among several plausible options.
Managing Test Anxiety
Test anxiety is common and can significantly impact performance if not addressed.
Here are strategies to manage anxiety before and during the examination:
Preparation Strategies
Thorough preparation is the best antidote to test anxiety:
- Start early: Allow ample time for preparation to avoid last-minute cramming.
- Take practice tests under exam conditions: Simulate the examination environment to build familiarity and confidence.
- Identify and address knowledge gaps: Focus additional study time on areas where you constantly struggle.
- Develop positive self-talk: Replace negative thoughts (“I might fail”) with positive affirmations (“I am well-prepared and capable”).
- Visualize success: Regularly imagine yourself successfully completing the examination and receiving your certification.
Physical and Mental Wellness
Your physical and mental state significantly affects your cognitive performance:
- Maintain regular sleep patterns: Aim for 7-8 hours of quality sleep each night, especially in the week before the examination.
- Exercise regularly: Physical activity reduces stress and improves cognitive function.
- Practice relaxation techniques: Learn and regularly practice deep breathing, progressive muscle relaxation, or meditation.
- Maintain balanced nutrition: Eat regular, nutritious meals and stay hydrated.
- Limit caffeine and stimulants: While moderate caffeine may enhance alertness, excessive amounts can increase anxiety.
Day-of-Exam Strategies
On examination day, use these strategies to manage anxiety:
- Arrive early: Allow extra time for travel and check-in procedures to avoid rushing.
- Use relaxation techniques: Practice deep breathing or other relaxation methods before and during the examination.
- Focus on one question at a time: Rather than worrying about the entire examination, concentrate on the current question.
- Use positive self-talk: Remind yourself of your preparation and capabilities when anxiety arises.
- Take brief mental breaks: If you feel overwhelmed, close your eyes for a moment, take a few deep breaths, and refocus.
Remember that some anxiety is normal and can even enhance performance by increasing alertness and focus.
The goal is not to eliminate anxiety completely but to manage it effectively.
Learning from Successful Candidates
Those who have successfully passed the RBT examination can provide valuable insights and advice.
Here are common recommendations from successful candidates:
Effective Study Habits
- Consistency over intensity: Studying for shorter periods (1-2 hours) daily is more effective than occasional marathon sessions.
- Active engagement: Successful candidates emphasize the importance of actively engaging with the material rather than passive reading.
- Application focus: Understanding how concepts apply in practice is more valuable than memorizing facts.
- Comprehensive coverage: While focusing on challenging areas is important, successful candidates ensure they’ve studied all content areas.
- Regular self-assessment: Taking practice tests throughout the preparation period helps identify areas needing additional attention.
Common Challenges and Solutions
Successful candidates often report these challenges and their solutions:
- Challenge: Difficulty understanding technical terminology.
- Solution: Create a personal dictionary with examples and use the terms regularly in discussions.
- Challenge: Trouble distinguishing similar procedures.
- Solution: Create comparison charts highlighting the key differences and similarities.
- Challenge: Anxiety about the examination format.
- Solution: Take multiple practice tests under timed conditions to build familiarity and confidence.
- Challenge: Difficulty maintaining motivation over a long preparation period.
- Solution: Set short-term goals, study with others, and reward yourself for meeting milestones.
- Challenge: Confusion about how to apply concepts to scenarios.
- Solution: Practice with case studies and discuss applications with experienced professionals.
Examination Day Tips
Successful candidates offer these recommendations for examination day:
- Read each question carefully: Pay attention to qualifiers like “first,” “best,” or “except.”
- Look for keywords: Identify the critical elements in each question that point to the correct answer.
- Use process of elimination: Even if you’re unsure of the correct answer, eliminating obviously wrong options improves your chances.
- Manage your time: Pace yourself to ensure you can attempt all questions, spending more time on those you find challenging.
- Trust your preparation: Confidence in your preparation helps reduce second-guessing and anxiety during the examination.
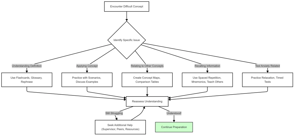
Troubleshooting Difficult Concepts
Even with effective study strategies, you may encounter concepts that are particularly challenging.
When you struggle with specific content, use this systematic approach:

Identify the Specific Issue
First, pinpoint exactly what aspect of the concept is causing difficulty:
- Understanding issue: Do you struggle to define terms, apply the concept, or relate it to other concepts?
- Performance issue: Can you recall the information, or do you experience anxiety or time management problems when addressing this topic?
Identifying the specific issue helps you select the most appropriate solution.
Apply Targeted Solutions
Based on the specific issue, implement targeted solutions:
- For definition difficulties: Create flashcards, write definitions in your own words, and use glossaries.
- For application challenges: Practice with scenarios, discuss with supervisors, and find real-world examples.
- For conceptual relationships: Create concept maps, comparison tables, and study related concepts together.
- For recall problems: Use spaced repetition, create mnemonics, and teach the concept to someone else.
- For test anxiety: Practice relaxation techniques, take timed practice tests, and visualize success.
- For time management issues: Create a study schedule, practice with a timer, and prioritize difficult concepts.
Reassess and Adjust
After implementing solutions, reassess your understanding:
- Test yourself: Create and answer questions about the concept.
- Explain to others: Attempt to teach the concept to someone else.
- Apply to new scenarios: Generate novel examples or applications.
If you’re still struggling, seek additional help from supervisors, colleagues, or online resources.
Sometimes a different explanation or approach can make a challenging concept click.
By implementing these comprehensive preparation strategies, you can develop the knowledge, skills, and confidence needed to succeed on the RBT examination.
Remember that effective preparation is not just about passing the exam it’s about building a solid foundation for your practice as a Registered Behavior Technician.
In the next section, we will explore the essential study materials and resources that can support your examination preparation.
Essential Study Materials and Resources
Selecting the right study materials is crucial for effective RBT exam preparation.
This section provides a comprehensive overview of essential resources, including official BACB materials, textbooks, online courses, digital tools, and supplementary resources.
| Resource Type | Key Features / Content | Strengths | Potential Limitations |
|---|---|---|---|
| Official BACB Materials | Task List, Ethics Code, Handbook | Authoritative, Defines exam scope, Free | Not detailed explanations, No practice questions |
| Comprehensive Prep Books | Detailed explanations, Examples, Practice Qs, Study Tips | Structured, In-depth, Application focus | Cost, Quality varies, May contain errors if outdated |
| ABA Textbooks | Foundational principles, In-depth theory | Deep understanding, Context | More info than needed, Dense, Cost |
| Online Prep Courses | Videos, Quizzes, Practice Exams, Instructor Access | Structured learning, Interactive, Simulates exam | Cost, Quality varies, Requires internet access |
| Digital Flashcard Apps | Terminology, Definitions, Spaced Repetition | Efficient memorization, Portable, Customizable | Focus on recall, May lack context/application |
| Practice Test Platforms | Exam simulation, Timed tests, Performance Analytics | Assesses readiness, Builds stamina, Identifies weaknesses | Cost, Question quality varies, Risk of question reuse |
| Video Demonstrations | Visual examples of procedures | Clarifies implementation, Good for visual learners | Quality varies, May lack context |
| Professional Communities/Forums | Shared resources, Q&A, Peer support | Diverse perspectives, Motivation, Real-world insights | Information accuracy varies, Potential distractions |
We’ll evaluate the strengths and limitations of each resource type to help you build a personalized study toolkit that aligns with your learning style and needs.
Official BACB Resources
The Behavior Analyst Certification Board (BACB) provides several official resources that should form the foundation of your exam preparation.
These materials directly reflect the content and expectations of the RBT examination.
RBT Task List
The RBT Task List is the most essential document for exam preparation.
It outlines all the knowledge and skills that may be assessed on the examination, organized into six content areas:
- Measurement
- Assessment
- Skill Acquisition
- Behavior Reduction
- Documentation and Reporting
- Professional Conduct and Scope of Practice
The Task List serves as a comprehensive study guide, ensuring that you cover all potential examination topics.
For each item on the Task List, you should be able to:
- Define relevant terminology
- Explain the underlying concepts
- Describe implementation procedures
- Identify common challenges and solutions
- Apply the knowledge to various scenarios
The current version (2nd edition) is available for free download from the BACB website.
If you plan to take the examination after 2025, be aware that a new Test Content Outline (3rd edition) will be implemented in 2026.
RBT Ethics Code
The Ethics Code for Behavior Analysts outlines the ethical obligations of behavior analysis practitioners, including RBTs.
The examination includes questions about ethical practice, making this document an important study resource.
Key areas to focus on include:
- Responsibility to clients
- Responsibility to supervisors and the profession
- Competence and scope of practice
- Professional boundaries
- Client confidentiality and privacy
While studying the Ethics Code, pay particular attention to the sections most relevant to the RBT role, especially regarding supervision requirements, scope of practice, and client interactions.
RBT Handbook
The RBT Handbook provides detailed information about the certification requirements, application process, examination, and maintenance requirements.
While not a study guide per se, the handbook offers valuable context for understanding the purpose and structure of the examination.
The handbook includes information about:
- Eligibility requirements
- Training and competency assessment
- Examination content and format
- Scoring and results reporting
- Certification maintenance
Reviewing the handbook ensures that you understand the complete certification process and can focus your preparation appropriately.
BACB Website and Newsletters
The BACB regularly updates its website with important information about the RBT certification and examination.
The organization also publishes newsletters that may contain updates or clarifications relevant to exam preparation.
Regularly checking these resources helps you stay informed about:
- Changes to certification requirements
- Updates to the Task List or Ethics Code
- New resources or guidance from the BACB
- Common questions or misconceptions about the examination
This is particularly important if you’re preparing for the examination over an extended period, as requirements and resources may change.
Textbooks and Study Guides
While official BACB resources provide the framework for your preparation, textbooks and study guides offer more detailed explanations, examples, and practice opportunities.
Comprehensive RBT Exam Preparation Books
Several publishers offer books specifically designed for RBT exam preparation.
Quality resources in this category typically include:
- Detailed explanations of Task List items
- Real-world examples and applications
- Practice questions with answer explanations
- Study strategies and exam tips
- Visual aids such as diagrams and flowcharts
When selecting a comprehensive preparation book, look for:
- Recent publication date (ideally within the last 2-3 years)
- Alignment with the current RBT Task List
- Positive reviews from recent exam takers
- Author credentials in behavior analysis
- Supplementary materials such as online resources or practice tests
Popular options include “The RBT Exam Prep Workbook” by Adrienne Fitzer and “Study Guide for the Registered Behavior Technician Exam” by Rogue ABA.
Applied Behavior Analysis Textbooks
Foundational textbooks in applied behavior analysis provide in-depth coverage of the principles and procedures that underlie the RBT Task List.
While these books contain more information than needed for the examination, they offer valuable context and explanations.
Recommended textbooks include:
“Applied Behavior Analysis” by Cooper, Heron, and Heward “Understanding Applied Behavior Analysis” by Albert Kearney “Behavior Modification: Principles and Procedures” by Raymond Miltenberger
When using these textbooks, focus on the chapters most relevant to the RBT Task List rather than attempting to read them cover-to-cover.
Specialized Topic Guides
Some resources focus on specific content areas of the Task List, providing detailed coverage of topics that candidates often find challenging.
These specialized guides can supplement your primary study materials in areas where you need additional support.
Examples include:
- Guides focused on measurement and data collection
- Resources specific to skill acquisition procedures
- Materials dedicated to behavior reduction strategies
- Handbooks on ethical practice in behavior analysis
These specialized resources are particularly valuable if your baseline assessment identifies specific content areas as weaknesses.
Online Courses and Training Programs
Online courses offer structured learning experiences that can complement self-study with textbooks and other materials.
These courses range from free introductory resources to comprehensive paid programs.
40-Hour RBT Training Courses
The 40-hour training required for RBT certification covers the entire Task List and provides a solid foundation for exam preparation.
If you’ve recently completed this training, your materials and notes are valuable study resources.
If your training was completed some time ago, consider:
- Reviewing your training materials and notes
- Contacting your training provider about refresher resources
- Asking if updated materials are available
Some training providers offer exam preparation resources as supplements to their 40-hour training programs.
Dedicated RBT Exam Preparation Courses
Several organizations offer courses specifically designed for RBT exam preparation.
These courses typically include:
- Video lectures covering all Task List areas
- Interactive exercises and knowledge checks
- Practice questions and simulated exams
- Study planning tools and progress tracking
- Access to instructors for questions and clarification
When evaluating these courses, consider:
- Alignment with the current Task List
- Instructor qualifications and experience
- Course structure and learning format
- Access period and review opportunities
- Availability of practice examinations
- Cost relative to other preparation options
Popular providers include BehaviorDevelopmentSolutions.com, StudyABA.com, and ABAexam.com.
Free Online Resources
Various free resources can supplement your primary study materials:
- YouTube tutorials on specific RBT Task List items
- Webinars hosted by behavior analysis organizations
- University lecture recordings on behavior analysis topics
- Professional blog posts about RBT practice and examination
- Podcasts discussing behavior analysis concepts and applications
While free resources vary in quality and comprehensiveness, they can provide alternative explanations that may resonate with your learning style.
Digital Tools and Applications
Digital tools can enhance your study efficiency and effectiveness, particularly for active learning and self-assessment.
Flashcard Applications
Digital RBT flashcard applications apply spaced repetition algorithms to optimize your memorization of terminology, definitions, and procedures.
Popular options include:
- Anki: Highly customizable with advanced spaced repetition features
- Quizlet: User-friendly with pre-made RBT exam flashcard sets
- Brainscape: Offers both pre-made and customizable flashcard decks
When using flashcard applications:
- Create cards for key terms, definitions, and procedures Include examples and applications, not just definitions.
- Use images where appropriate to enhance visual learning.
- Review cards regularly according to the application’s schedule
- Create separate decks for different content areas
Some applications allow you to share and access flashcard decks created by other users, which can save time and provide alternative explanations.
Practice Test Platforms
Online RBT practice test platforms simulate the examination experience and help you assess your knowledge.
Effective platforms offer:
- Questions aligned with the current Task List
- Explanations for correct and incorrect answers
- Performance analytics by content area
- Timed test options to simulate exam conditions
- Multiple practice tests to reduce question repetition
Popular platforms include:
- BehaviorDevelopmentSolutions.com
- StudyABA.com
- ABAexam.com
- CentralReachLearning.com
When using practice test platforms, take full-length practice tests under conditions that simulate the actual examination to build stamina and time management skills.
Study Planning and Tracking Tools
Digital tools can help you create and maintain an effective study schedule:
- RBT Task List Tracker: Organize your RBT exam study, and monitor your progress
- Calendar applications: Schedule regular study sessions and set reminders
- Project management tools: Break down your preparation into manageable tasks
- Habit tracking applications: Monitor your consistency and study streaks
- Note-taking applications: Organize your notes by content area for easy review
- Mind mapping software: Create visual representations of concepts and relationships
These tools help you maintain consistency and accountability throughout your preparation period.
Supplementary Learning Resources
Beyond traditional study materials, various supplementary resources can enhance your understanding and retention of key concepts.
Video Demonstrations
Video demonstrations of behavior-analytic procedures provide visual examples that complement text descriptions.
These resources are particularly valuable for understanding:
- Discrete trial teaching
- Preference assessments
- Data collection procedures
- Prompting and prompt fading
- Functional assessment procedures
Sources for video demonstrations include:
- Professional training websites
- YouTube channels dedicated to behavior analysis
- University repositories of teaching materials
- Professional organization websites
When watching demonstrations, actively compare what you observe to the written procedures you’ve studied, noting any clarifications or insights the visual format provides.
Case Studies and Scenarios
Case studies and scenarios help you apply abstract concepts to realistic situations, similar to what you might encounter on the examination.
These resources:
- Provide context for theoretical concepts
- Illustrate the application of procedures
- Demonstrate problem-solving in complex situations
- Help you practice clinical decision-making
- Sources for case studies include textbooks, professional journals, and online courses.
You can also create your own scenarios based on the Task List items to test your understanding.
Professional Communities and Forums
Engaging with professional communities can enhance your preparation through discussion and shared resources:
- Facebook groups: Many groups are dedicated to RBT exam preparation
- Reddit communities: Subreddits like r/ABA and r/BehaviorAnalysis
- Professional forums: Websites like BehaviorAnalyst.com have discussion boards
- Study groups: Online or in-person groups of candidates preparing for the examination
These communities offer:
- Answers to specific questions
- Alternative explanations of difficult concepts
- Emotional support and motivation
- Updates on examination experiences and changes
- Shared resources and study materials
When participating in these communities, be mindful of confidentiality and copyright issues, and verify information against official sources.
Creating a Personalized Study Resource Kit
With the wide range of available resources, creating a personalized study kit ensures that your preparation aligns with your learning style, schedule, and budget.
Assessing Your Learning Style
Different resources are more effective for different learning styles:
- Visual learners: Benefit from diagrams, flowcharts, video demonstrations, and color-coded notes
- Auditory learners: Prefer lectures, discussions, podcasts, and reading aloud
- Reading/writing learners: Excel with textbooks, study guides, note-taking, and written practice
- Kinesthetic learners: Learn best through role-playing, interactive exercises, and hands-on practice
Identify your primary learning style and select resources that align with it, while also incorporating some materials that
engage other learning modalities for comprehensive preparation.
Budgeting for Study Materials
Study resources range from free to several hundred dollars.
Consider:
- Essential investments: The RBT Task List (free), at least one comprehensive study guide, and access to practice tests
- Value-added resources: Online courses, flashcard subscriptions, or specialized topic guides
- Free alternatives: Library resources, study groups, and online communities
Prioritize resources that address your specific needs and learning style rather than purchasing everything available.
Organizing Your Resources
Effective organization enhances the utility of your study materials:
- Create a central reference system: Organize all resources by Task List content area
- Develop a rotation schedule: Plan when to use different resources to maintain engagement
- Establish a review system: Schedule regular reviews of previously studied material
- Track resource effectiveness: Note which materials help you most with different topics
- Share and exchange: Consider sharing resources with study partners to expand your library
Regular evaluation of your resource use helps you adjust your approach based on what’s working best.
Evaluating Resource Quality
Not all study materials are created equal.
When evaluating resources, consider these quality indicators:
- Accuracy & Alignment: Does the resource accurately reflect the current RBT Task List and BACB terminology?
- Comprehensiveness: Does it cover all Task List areas in sufficient depth?
- Clarity & Organization: Is the information presented clearly and logically?
- Pedagogical Features: Does it include learning aids like examples, summaries, visual aids, practice questions?
- Recency: Is the resource relatively up-to-date (e.g., published in the last few years)?
- Author Credibility: Are the authors knowledgeable/credentialed in behavior analysis?
- User Reviews: Do recent exam takers recommend this resource?
- Description: This checklist provides criteria for candidates to evaluate the quality and suitability of different study materials and resources based on the guide’s recommendations.
Accuracy and Alignment
High-quality resources:
- Align precisely with the current RBT Task List
- Use terminology consistent with BACB publications
- Provide accurate information about procedures and concepts
- Reflect current best practices in behavior analysis Include updates for any recent changes to requirements
- Be wary of outdated materials or those that don’t explicitly reference the Task List.
Comprehensiveness and Depth
Effective study materials:
- Cover all content areas of the Task List
- Provide sufficient detail for thorough understanding
- Include examples and applications
- Address common misconceptions
- Offer context for why procedures are implemented in certain ways
Resources that oversimplify complex concepts may leave gaps in your knowledge.
Pedagogical Features
Look for resources with features that enhance learning:
- Clear organization and structure
- Visual aids such as diagrams and tables
- Summary points and review sections
- Application exercises and scenarios
- Self-assessment opportunities
These features support active engagement with the material rather than passive reading.
User Reviews and Recommendations
Consider the experiences of others who have used the resources:
- Reviews from recent exam takers
- Recommendations from BCBAs and experienced RBTs
- Feedback from your supervisors or instructors
- Consensus opinions from professional communities
Pay particular attention to reviews that mention how well the resource prepared users for the actual examination.
By carefully selecting and effectively utilizing a combination of study materials, you can create a comprehensive preparation approach that addresses all aspects of the RBT examination.
Remember that the quality and appropriateness of your resources are more important than quantity few well-chosen materials used consistently and actively will serve you better than many resources used superficially.
In the next section, we will explore practice tests and simulations, which are essential components of effective exam preparation.
Practice Tests and Simulations
Practice tests and simulations are essential components of effective RBT exam preparation.
They help you assess your knowledge, identify areas for improvement, build test-taking skills, and develop confidence.
This section explores the importance of practice testing, provides guidance on selecting quality practice materials, offers strategies for analyzing your performance, and includes sample practice questions across all content areas.
The Importance of Practice Testing
Research in cognitive psychology consistently demonstrates that practice testing is one of the most effective learning strategies, superior to rereading, highlighting, or summarizing.
This approach, known as the “testing effect” or “retrieval practice,” offers several specific benefits for RBT exam preparation:
Knowledge Assessment
Practice tests provide an objective measure of your current knowledge and preparation level:
- Identifying knowledge gaps: Practice tests reveal specific topics or concepts you haven’t fully mastered.
- Confirming strengths: They also highlight areas where your understanding is solid, allowing you to adjust your study focus accordingly.
- Tracking progress: Regular practice testing throughout your preparation period helps you monitor improvement and ensure you’re on track to pass the actual examination.
- Predicting performance: Scores on well-designed practice tests correlate with performance on the actual examination, giving you a realistic assessment of your readiness.
Without practice testing, it’s easy to develop a false sense of mastery based on familiarity with study materials rather than actual knowledge retention.
Enhanced Learning and Retention
The act of retrieving information during practice tests strengthens memory and improves long-term retention:
- Active retrieval: Attempting to recall information requires more cognitive effort than simply reviewing it, creating stronger memory pathways.
- Spaced practice: Taking multiple practice tests over time leverages the benefits of spaced repetition, enhancing long- term retention.
- Feedback opportunities: Reviewing incorrect answers provides targeted learning opportunities focused on your specific knowledge gaps.
- Application practice: Practice tests require you to apply knowledge to specific scenarios, deepening your understanding beyond mere memorization.
Research indicates that the effort required to retrieve information during testing makes that information more accessible during future retrieval attempts, including during the actual examination.
Test-Taking Skill Development
Beyond content knowledge, practice tests help you develop the skills needed to perform well in the examination environment:
- Time management: Practice tests help you develop a pace that allows you to complete all questions within the allotted time.
- Question interpretation: Regular practice improves your ability to understand what each question is asking and identify key information.
- Strategic answering: You’ll develop skills in eliminating obviously incorrect options and making educated guesses when necessary.
- Attention stamina: Full-length practice tests build your capacity to maintain focus throughout the 90-minute examination period.
- Stress management: Familiarity with the testing format reduces anxiety during the actual examination.
These skills are distinct from content knowledge but equally important for examination success.
Confidence Building
Psychological preparation is a crucial aspect of examination success:
- Reduced anxiety: Familiarity with the examination format and question types reduces fear of the unknown.
- Realistic expectations: Practice tests provide a clear picture of what to expect on examination day.
- Proven ability: Successfully completing practice tests builds confidence in your ability to pass the actual examination.
- Stress inoculation: Experiencing and overcoming test-related stress during practice builds resilience for the actual examination.
Confidence based on demonstrated ability through practice tests helps prevent anxiety from interfering with your performance during the actual examination.
Selecting Quality Practice Materials
Not all practice tests are created equal.
The quality of your practice materials significantly impacts their effectiveness in preparing you for the actual examination.
Alignment with Current Task List
High-quality practice tests must accurately reflect the content and format of the current RBT examination:
- Content coverage: Questions should address all six content areas of the Task List in the appropriate proportions.
- Current version: Ensure practice materials align with the current (2nd edition) Task List, or the 3rd edition if preparing for the 2026 examination.
- Appropriate difficulty: Questions should match the cognitive level and complexity of the actual examination.
- Realistic format: The presentation, wording, and structure of questions should resemble those on the actual examination.
Practice tests that don’t align with the current Task List may lead you to focus on irrelevant content or develop false confidence.
Comprehensive Answer Explanations
Effective practice materials include thorough explanations for both correct and incorrect answers:
- Rationale for correct answers: Explanations should clarify why the correct answer is right, referencing relevant principles or procedures.
- Analysis of incorrect options: Quality materials explain why each incorrect option is wrong, helping you understand common misconceptions.
- References to source material: Explanations should cite relevant sections of the Task List or other authoritative sources.
- Learning opportunities: The best explanations provide additional context or examples to deepen your understanding.
Without comprehensive explanations, practice tests become mere assessment tools rather than learning opportunities.
Variety and Quantity of Questions
Effective preparation requires exposure to a sufficient number and variety of practice questions:
- Multiple full-length tests: Ideally, you should have access to at least 3-5 complete practice examinations (75+ questions each).
- Question variety: Practice tests should include different question types and scenarios to prevent memorization of specific questions.
- Scenario-based questions: Include questions that require applying knowledge to realistic client situations.
- Varying difficulty levels: Practice materials should include both straightforward and more challenging questions.
A large question bank prevents the false confidence that can develop from repeatedly answering the same questions correctly.
Realistic Testing Environment
The most effective practice tests simulate the conditions of the actual examination:
- Timed format: Practice tests should enforce the 90-minute time limit to build time management skills.
- Similar interface: Computer-based practice tests that resemble the Pearson VUE testing interface provide the most realistic experience.
- Distraction-free setting: Take practice tests in a quiet environment without interruptions.
- Comprehensive simulation: Full-length practice tests that include all 75 scored questions provide the most accurate simulation.
The closer your practice environment matches the actual testing conditions, the better prepared you’ll be for examination day.
Sources of Quality Practice Materials
Several reputable sources offer high-quality RBT practice tests:
- Commercial exam preparation companies: Organizations like Behavior Development Solutions, StudyABA, and ABAexam offer comprehensive practice test packages.
- RBT study guide publishers: Many exam preparation books include practice questions and tests, though these may be limited in number.
- Training providers: Some 40-hour training programs include access to practice tests as supplementary materials.
- Professional organizations: Some behavior analysis associations offer practice materials to members.
When evaluating potential sources, look for those with positive reviews from recent exam takers and clear statements about alignment with the current Task List.
Strategies for Effective Practice Testing
To maximize the benefits of practice testing, implement these strategies throughout your preparation period:

Progressive Implementation
Integrate practice testing into your study plan in a structured, progressive manner:
- Topic-specific quizzes: Begin with short quizzes focused on individual content areas as you study them.
- Mixed-content quizzes: Progress to quizzes that combine questions from multiple content areas.
- Partial practice tests: Take half-length tests (35-40 questions) as you approach the midpoint of your preparation.
- Full-length simulations: Complete full-length practice tests under timed conditions in the final weeks before your examination.
This progression builds knowledge and skills incrementally while preventing the discouragement that might come from taking full-length tests too early in your preparation.
Realistic Conditions
Maximize the value of full-length practice tests by simulating examination conditions as closely as possible:
- Eliminate distractions: Turn off notifications, find a quiet location, and inform others not to interrupt you.
- Enforce time limits: Use a timer and adhere strictly to the 90-minute limit.
- Complete in one sitting: Take the entire practice test without breaks, just as you would during the actual examination.
- Avoid references: Don’t consult study materials during the test, even if you’re unsure about an answer.
- Use similar equipment: Take computer-based practice tests if possible, as the actual examination is computer-based.
These conditions help you develop the stamina and focus needed for the actual examination while providing the most accurate assessment of your readiness.
Thorough Review Process
The learning value of practice tests comes primarily from the review process:
- Immediate review: Review your results as soon as possible after completing a practice test, while your thought processes are still fresh.
- Analyze all questions: Review both correct and incorrect answers to identify guesses that happened to be correct and reinforce accurate knowledge.
- Understand the rationale: For each question, ensure you understand why the correct answer is right and why the other options are wrong.
- Identify patterns in errors: Look for themes in your incorrect answers, such as consistently missing questions about a particular procedure or concept.
- Create study resources: Develop flashcards or notes based on missed questions to target your knowledge gaps.
This thorough review process transforms practice testing from assessment into active learning.
Strategic Timing
The timing of practice tests throughout your preparation period affects their utility:
- Baseline assessment: Take an initial practice test early in your preparation to identify starting knowledge and guide your study plan.
- Progress monitoring: Schedule practice tests at regular intervals (perhaps every 2-3 weeks) to track improvement and adjust your focus.
- Final readiness assessment: Take your last full-length practice test 3-7 days before the actual examination, allowing time to address any final knowledge gaps.
- Avoid last-minute cramming: Don’t take practice tests the day before the examination, as this can increase anxiety without providing time to address identified weaknesses.
Strategic timing ensures that practice tests serve their various purposes effectively throughout your preparation period.
Analyzing Practice Test Performance
Systematic analysis of your practice test results provides valuable insights to guide your continued preparation:
Quantitative Analysis
Begin with a numerical analysis of your performance:
- Overall score: Calculate your percentage of correct answers and compare it to the passing threshold (approximately 70%).
- Content area performance: Determine your percentage correct in each of the six Task List content areas.
- Question type performance: Analyze your success rate on different types of questions (e.g., terminology, application, ethical scenarios).
- Time management: Note how long you spent on the test and whether you had sufficient time to answer all questions.
- Progress tracking: Compare your scores across multiple practice tests to identify improvement or persistent challenges.
This quantitative analysis helps you allocate your remaining study time effectively, focusing on areas with the lowest scores.
Qualitative Analysis
Beyond the numbers, examine the nature of your errors:
- Knowledge gaps: Identify specific concepts or procedures you don’t fully understand.
- Application errors: Note instances where you knew the concept but couldn’t apply it correctly to a scenario.
- Careless mistakes: Recognize errors resulting from misreading questions or overlooking key details.
- Test-taking issues: Identify problems related to time pressure, question interpretation, or elimination strategies.
- Confidence assessment: Note questions where you were uncertain, even if you answered correctly.
This qualitative analysis helps you address not just what you got wrong, but why you got it wrong.
Creating a Targeted Improvement Plan
Based on your analysis, develop a specific plan to address identified weaknesses:
- Prioritize content areas: Focus most intensively on areas with the lowest scores, particularly those with higher weightings on the examination.
- Address specific knowledge gaps: Create focused study sessions for concepts or procedures you consistently miss.
- Practice application skills: Generate or find additional scenario-based questions for areas where you struggle with application.
- Improve test-taking strategies: Develop specific approaches for areas where your errors relate to test-taking skills rather than content knowledge.
- Set measurable goals: Establish specific targets for improvement on subsequent practice tests.
This targeted approach ensures that your remaining preparation time addresses your specific needs rather than reviewing material you’ve already mastered.
Sample Practice Questions by Content Area
The following sample questions illustrate the types of questions you might encounter on practice tests and the actual examination.
These examples cover all six content areas of the RBT Task List.
Measurement
Question 1: An RBT is collecting data on a client’s self-injurious behavior using partial interval recording with 1- minute intervals. During a 30-minute session, the behavior occurred during 12 intervals. What percentage of intervals included the target behavior?
- 12%
- 30%
- 40%
- 60%
Answer: C) 40%
Explanation: To calculate the percentage of intervals with the target behavior, divide the number of intervals with the behavior (12) by the total number of intervals (30), then multiply by 100.
Question 2: Which of the following is an example of a continuous measurement procedure?
- Momentary time sampling
- Partial interval recording
- Duration recording
- Whole interval recording
Answer: C) Duration recording
Explanation: Duration recording is a continuous measurement procedure because it measures the exact amount of time a behavior occurs.
The other options (momentary time sampling, partial interval recording, and whole interval recording) are all discontinuous measurement procedures that sample behavior at specific points or intervals rather than measuring it continuously.
Assessment
Question 3: During a paired-stimulus preference assessment, the RBT should:
- Present all items simultaneously and record which item the client selects
- Present two items at a time and record which item the client selects
- Allow the client to interact with one item at a time and record engagement
- Restrict access to preferred items until the assessment is complete
Answer: B) Present two items at a time and record which item the client selects
Explanation: In a paired-stimulus preference assessment, items are presented two at a time in various combinations, and the client’s selection is recorded.
This differs from a multiple-stimulus assessment (option A), a single-stimulus assessment (option C), or a procedure that’s not a preference assessment method (option D).
Question 4: An RBT is assisting with a functional behavior assessment. The RBT observes that a client’s aggressive behavior typically occurs when difficult tasks are presented and stops when the tasks are removed. This observation most strongly suggests which function of behavior?
- Attention
- Escape
- Access to tangibles
- Automatic reinforcement
Answer: B) Escape
Explanation: The described pattern (behavior occurs when difficult tasks are presented and stops when tasks are removed) is consistent with an escape function.
The behavior allows the client to escape or avoid the difficult tasks.
The other options (attention, access to tangibles, and automatic reinforcement) would show different patterns of antecedents and consequences.
Skill Acquisition
Question 5: An RBT is implementing a chaining procedure to teach a client to tie shoes. The RBT completes all steps except the final step, which the client completes independently.
- Forward chaining
- Backward chaining
- Total task presentation
- Shaping
Answer: B) Backward chaining
Explanation: In backward chaining, the instructor completes all steps except the final step, which the learner completes independently.
As the learner masters steps, the instructor completes fewer steps, working backward from the end of the chain.
Forward chaining (option A) begins with the learner completing the first step; total task presentation (option C) involves the learner attempting all steps in each trial; and shaping (option D) involves reinforcing successive approximations toward a target behavior rather than breaking a complex behavior into a sequence of steps.
Question 6: When implementing most-to-least prompting, the RBT should:
- Begin with the least intrusive prompt and increase prompt level if the client is unsuccessful
- Begin with the most intrusive prompt and gradually fade to less intrusive prompts
- Use the same level of prompting throughout the teaching session
- Allow the client to attempt the skill independently before providing any prompts
Answer: B) Begin with the most intrusive prompt and gradually fade to less intrusive prompts
Explanation: Most-to-least prompting (also called prompt fading) involves beginning with the most intrusive prompt that ensures success and gradually fading to less intrusive prompts as the client demonstrates the ability to perform with less support.
Option A describes least-to-most prompting, option C does not describe a systematic prompting strategy, and option D describes a no-prompt trial or probe.
Behavior Reduction
Question 7: An RBT is implementing a differential reinforcement of alternative behavior (DRA) procedure. Which of the following is a critical component of this procedure?
- Reinforcing the absence of the problem behavior
- Reinforcing a behavior that serves the same function as the problem behavior
- Reinforcing progressively lower rates of the problem behavior
- Reinforcing any behavior other than the problem behavior
Answer: B) Reinforcing a behavior that serves the same function as the problem behavior
Explanation: In differential reinforcement of alternative behavior (DRA), a specific alternative behavior that serves the same function as the problem behavior is reinforced.
Option A describes differential reinforcement of other behavior (DRO), option C describes differential reinforcement of lower rates of behavior (DRL), and option D describes differential reinforcement of incompatible behavior (DRI) if the “any behavior” is specifically incompatible with the problem behavior.
Question 8: A client engages in self-injurious behavior that has been maintained by attention. The behavior reduction plan includes planned ignoring (extinction). Which of the following should the RBT expect during the initial implementation of this plan?
- An immediate decrease in the behavior
- A temporary increase in the behavior followed by a decrease
- No change in the behavior
- A gradual decrease in the behavior without any increase
Answer: B) A temporary increase in the behavior followed by a decrease
Explanation: When extinction is implemented, an extinction burst (temporary increase in the frequency, intensity, or duration of the behavior) often occurs before the behavior begins to decrease.
This occurs because the client initially increases the behavior in an attempt to obtain the reinforcement that was previously provided.
Options A, C, and D do not accurately describe the typical pattern observed during extinction implementation.
Documentation and Reporting
Question 9: When generating session notes, the RBT should:
- Include subjective interpretations of the client’s behavior
- Document only unusual or concerning events
- Record objective information about the client’s performance
- Summarize multiple sessions in a single note to save time
Answer: C) Record objective information about the client’s performance
Explanation: Session notes should include objective, factual information about the client’s performance, including data on target behaviors, program implementation, and relevant contextual factors.
Subjective interpretations (option A) should be avoided; all sessions should be documented, not just unusual events (option B); and each session should have its own documentation rather than combining multiple sessions (option D).
Question 10: An RBT notices that a client is more irritable than usual and is not responding to reinforcers that were previously effective. The client’s parent mentions that the client has not been sleeping well.
- Modify the behavior intervention plan to address the sleep issues
- Continue implementing the current plan without any changes
- Report this information to the supervisor
- Suggest sleep interventions to the parent
Answer: C) Report this information to the supervisor
Explanation: When an RBT observes changes in a client’s behavior or factors that might affect behavior (such as sleep problems), this information should be reported to the supervisor.
The supervisor is responsible for determining whether modifications to the intervention plan are needed.
The RBT should not independently modify the plan (option A), ignore potentially relevant information (option B), or provide recommendations outside their scope of practice (option D).
Professional Conduct and Scope of Practice
Question 11: According to the BACB’s supervision requirements, RBTs must receive supervision for a minimum of:
- 2% of their behavior-analytic service hours per month
- 5% of their behavior-analytic service hours per month
- 10% of their behavior-analytic service hours per month
- 15% of their behavior-analytic service hours per month
Answer: B) 5% of their behavior-analytic service hours per month
Explanation: The BACB requires that RBTs receive supervision for a minimum of 5% of the hours they spend providing behavior-analytic services each month.
This supervision must be provided by a qualified supervisor (BCBA, BCaBA, or an individual who meets specific BACB supervisor requirements).
Question 12: An RBT has been working with a client for several months and has developed a positive professional relationship. The client’s parent invites the RBT to the client’s birthday party on the weekend.
- Accept the invitation to strengthen the therapeutic relationship
- Decline the invitation and explain professional boundary considerations
- Accept the invitation but not interact with the client during the party
- Consult with the supervisor before responding to the invitation
Answer: D) Consult with the supervisor before responding to the invitation
Explanation: When faced with potential boundary issues, the RBT should consult with their supervisor before making a decision.
The supervisor can provide guidance on maintaining appropriate professional boundaries while preserving the therapeutic relationship.
Automatically accepting (options A and C) or declining (option B) without consultation could potentially impact the therapeutic relationship or violate organizational policies.
These sample questions illustrate the types of knowledge and application skills assessed on the RBT examination.
Practice tests should include a variety of question formats and difficulty levels across all content areas, with an emphasis on application of knowledge to realistic scenarios.
By incorporating regular practice testing into your preparation strategy, analyzing your performance systematically, and using the results to guide your continued study, you can significantly enhance your readiness for the RBT examination.
Remember that the goal of practice testing is not just to predict your examination score but to strengthen your knowledge, build test-taking skills, and develop the confidence needed for success.
In the next section, we will explore strategies for the day of the examination, including physical preparation, mental readiness, and effective test-taking approaches.
Test Day Strategies
The day of your RBT examination is the culmination of weeks or months of preparation.
How you approach this day can significantly impact your performance and results.
This section provides comprehensive strategies for physical preparation, mental readiness, and effective test-taking approaches to help you perform at your best during the examination.
| Phase | Key Strategies | Goal |
|---|---|---|
| Before Exam Day | Establish consistent sleep schedule, Plan balanced nutrition, Prepare ID & materials, Light review (optional) | Optimize physical & mental readiness, Reduce morning stress |
| Exam Morning | Wake early (no rush), Positive mindset, Light meal, Arrive at center 30 min early | Calm, focused arrival |
| During Check-in | Follow procedures, Store items, Understand rules | Smooth, stress-free entry into testing environment |
| During Exam | Read instructions, Manage time (~1 min/Q), Use process of elimination, Mark & skip hard Qs, Answer everything | Maximize score, Demonstrate knowledge effectively |
| During Exam | Deep breathing if anxious, Positive self-talk, Stay focused on current Q, Brief mental breaks | Manage anxiety, Maintain concentration |
| After Exam | Review immediate results, Understand Pass/Fail implications, Note content area feedback | Process outcome constructively |
| After Exam (Pass) | Verify certification online, Notify supervisor, Understand maintenance requirements, Plan professional dev. | Transition smoothly into certified RBT role |
| After Exam (Fail) | Analyze results feedback, Plan retake (wait 7 days), Adjust study plan, Seek support | Prepare effectively for the next attempt |
Physical Preparation
Your physical state directly affects your cognitive performance.
Proper physical preparation in the days leading up to and on the day of the examination helps ensure optimal brain function and focus.
Sleep Management
Quality sleep is crucial for cognitive function, memory consolidation, and stress management:
- Establish a consistent sleep schedule: In the week before the examination, maintain a regular sleep schedule with 7-8 hours of sleep each night.
- Avoid last-minute cramming: Studying late into the night before the examination can disrupt sleep and impair cognitive function. Complete your preparation at least a few hours before bedtime.
- Create a relaxing bedtime routine: Engage in calming activities before bed, such as reading (non-exam material), gentle stretching, or meditation.
- Limit screen time: Avoid electronic devices for at least an hour before bedtime, as blue light can interfere with melatonin production and sleep quality.
Prepare for the morning: Lay out your clothes, identification, and anything else you’ll need for the examination to reduce morning stress and ensure you don’t forget essential items.
If you experience pre-examination anxiety that interferes with sleep, relaxation techniques such as deep breathing, progressive muscle relaxation, or guided imagery can help.
If sleep difficulties persist, consider consulting with a healthcare provider.
Nutrition and Hydration
What you eat and drink affects your energy levels, focus, and cognitive function:
- Balanced pre-exam meal: Eat a moderate-sized, balanced meal 1-2 hours before the examination, nuts, avocado).
- Avoid new or heavy foods: Stick to familiar foods that you know agree with your digestive system. Avoid heavy, greasy, or spicy foods that might cause discomfort.
- Moderate caffeine: If you regularly consume caffeine, maintain your usual intake to avoid withdrawal symptoms. If you’re not a regular consumer, avoid starting on examination day, as it might cause jitters or increased anxiety.
- Optimal hydration: Drink sufficient water in the 24 hours before the examination. Being even mildly dehydrated can impair cognitive function and increase stress.
- Examination center considerations: Be aware that food and drinks are typically not allowed in the testing room. Plan your meal timing accordingly, and consider bringing a water bottle and light snack for breaks if the testing center allows.
Remember that the goal is to maintain stable blood sugar and energy levels throughout the examination.
Avoid both hunger and excessive fullness, as either can distract from optimal performance.
Physical Comfort
Physical comfort during the examination minimizes distractions and allows you to focus fully on the questions:
- Dress in layers: Testing centers may be warmer or cooler than you prefer. Wearing layers allows you to adjust to the temperature for optimal comfort.
- Choose comfortable clothing: Wear loose, comfortable clothing and shoes that won’t distract you during the examination.
- Consider posture: Be aware of your sitting posture during the examination. Periodically check that you’re not tensing your shoulders or sitting in a way that might cause discomfort over the 90-minute period.
- Plan for physical needs: Use the restroom immediately before the examination begins. If you have any medical conditions that might require accommodations, arrange these with Pearson VUE well in advance.
- Minimize physical distractions: If you wear contact lenses, consider glasses instead to reduce potential eye discomfort.
If you have allergies or other physical conditions, take appropriate medication as needed (maintaining your regular schedule).
These physical comfort considerations may seem minor, but they can significantly impact your ability to maintain focus throughout the examination period.
Mental Preparation
Your mental state during the examination affects your ability to recall information, think clearly, and manage the pressure of the testing environment.
Stress Management Techniques
Some anxiety is normal and can even enhance performance, but excessive stress impairs cognitive function. These techniques help manage examination stress:
- Deep breathing: Practice slow, deep breathing (inhale for 4 counts, hold for 2, exhale for 6) to activate the parasympathetic nervous system and reduce anxiety.
- Progressive muscle relaxation: Systematically tense and then release muscle groups throughout your body to reduce physical tension associated with stress.
- Positive visualization: Spend time visualizing yourself successfully completing the examination, feeling confident and calm throughout the process.
- Cognitive reframing: Transform negative thoughts (“I might fail”) into more balanced perspectives (“I’ve prepared thoroughly and am ready to demonstrate my knowledge”).
- Grounding techniques: If anxiety spikes during the examination, use the 5-4-3-2-1 technique: identify 5 things you can see, 4 things you can touch, 3 things you can hear, 2 things you can smell, and 1 thing you can taste.
Practice these techniques regularly in the weeks before the examination so they become automatic and easily accessible when needed.
Confidence Building
Confidence based on thorough preparation helps you approach the examination with a positive mindset:
- Review your preparation: Remind yourself of the work you’ve done to prepare, including study hours, practice tests, and knowledge gained.
- Focus on strengths: Acknowledge the content areas where you feel most confident, recognizing that you don’t need a perfect score to pass.
- Positive self-talk: Develop and practice affirmations such as “I am well-prepared,” “I can apply my knowledge effectively,” or “I remain calm and focused under pressure.”
- Recall past successes: Remember previous situations where you successfully managed pressure or performed well on assessments.
- Perspective maintenance: Remember that while the examination is important, it’s not a measure of your worth as a person or your potential as a behavior technician.
If needed, you can retake the examination.
Genuine confidence comes from knowing you’ve prepared thoroughly and have the skills to handle the examination, not from denying the challenge it presents.
Morning Routine
How you spend the morning of the examination sets the tone for your performance:
- Wake up early: Allow ample time to prepare without rushing, which can increase stress and the likelihood of forgetting important items.
- Positive mindset activation: Begin the day with positive affirmations or visualization of successful examination completion.
- Light review: If desired, briefly review key concepts or challenging areas, but avoid intensive studying, which can increase anxiety without significantly improving knowledge.
- Physical activation: Engage in light physical activity such as stretching, a short walk, or gentle yoga to increase blood flow and alertness.
- Minimize distractions: Avoid checking email, social media, or news that might introduce stress or divert your focus from the examination.
A calm, positive morning routine helps you arrive at the testing center in an optimal mental state for performance.
Testing Center Procedures
Understanding what to expect at the testing center helps reduce anxiety and ensures a smooth examination experience.
Arrival and Check-In
Proper planning for arrival and check-in prevents unnecessary stress:
- Location verification: Confirm the exact address of your testing center and check travel routes the day before. Consider factors like traffic, parking availability, or public transportation schedules.
- Early arrival: Plan to arrive 30 minutes before your scheduled examination time to allow for check-in procedures and unexpected delays.
- Required identification: Bring a valid, government-issued photo ID that exactly matches the name on your examination authorization. Acceptable forms typically include driver’s licenses, passports, or military IDs.
- Additional documentation: If you’ve arranged for testing accommodations, bring the approval documentation from Pearson VUE.
- Personal items policy: Be aware that most personal items, including electronic devices, watches, wallets, and bags, must be stored in lockers provided by the testing center.
Consider bringing only what’s absolutely necessary.
Knowing and following these procedures prevents delays or complications that could increase anxiety before the examination begins.
Testing Environment Familiarization
Understanding the testing environment helps you adjust quickly and focus on the examination:
- Computer setup: The examination is administered on a computer with a simple interface. You’ll receive brief instructions on navigating the system before beginning.
- Monitoring procedures: Testing centers use various security measures, including cameras, proctors, and possibly biometric verification. Being prepared for this surveillance helps prevent it from becoming a distraction.
- Noise considerations: Testing centers provide noise-canceling headphones or earplugs upon request if ambient noise is distracting.
- Break policies: Understand the break policy for your examination. The RBT examination is relatively short (90 minutes) and typically does not include scheduled breaks, though you may request an unscheduled break if needed (the examination timer will not stop).
- Scratch paper: Testing centers typically provide scratch paper and pencils for calculations or notes.
These materials must be returned at the end of the examination.
Familiarity with these aspects of the testing environment allows you to adapt quickly and focus your attention on the examination content rather than the surroundings.
Effective Test-Taking Strategies
Strategic approaches to taking the examination help you maximize your score by effectively demonstrating your knowledge.
Time Management
Proper time management ensures you can attempt all questions within the 90-minute time limit:
- Pace calculation: With 85 questions in 90 minutes, you have approximately 1 minute per question. Use this as a general guideline for pacing, question 45 of 85) and remaining time. Periodically check these to ensure you’re on track.
- Two-pass approach: Consider making two passes through the examination. First, answer all questions you can answer quickly and confidently, marking more difficult questions for review. Then return to the marked questions with your remaining time.
- Consistent movement: Avoid spending excessive time on any single question, especially early in the examination. If you’re unsure after about 90 seconds, mark the question for review and move on.
- Final review: If time permits after answering all questions, review any questions you marked or any answers you were uncertain about.
Remember that all questions are worth the same number of points, regardless of difficulty.
Answering 75 easier questions correctly will result in a higher score than answering 50 difficult questions correctly and leaving 25 unattempted.
Question Analysis Techniques
Systematic approaches to analyzing questions help you identify the correct answer even when you’re not immediately certain:
- Careful reading: Read each question completely before looking at the answer options. Pay special attention to qualifiers like “first,” “best,” “except,” or “not.”
- Identify the core issue: Determine exactly what the question is asking before considering the answer options. What concept or procedure is being assessed?
- Anticipate the answer: Try to answer the question in your mind before looking at the options. This helps prevent confusion from plausible-sounding incorrect options.
- Process of elimination: If you’re unsure of the correct answer, eliminate obviously incorrect options to improve your chances of selecting the correct answer from the remaining options.
- Look for qualifiers: In the answer options, be wary of absolute terms like “always,” “never,” or “all,” which often (but not always) indicate incorrect options.
These analytical approaches help you extract the maximum value from your knowledge, even when questions address areas where your confidence is lower.
Strategic Guessing
When you must guess on a question, strategic approaches improve your chances of selecting the correct answer:
- Eliminate obvious distractors: Even partial knowledge can help you eliminate one or two clearly incorrect options, significantly improving your guessing odds.
- Look for patterns: Incorrect options often contain common misconceptions or similar-sounding but incorrect terminology.
- Consider length and detail: In some cases, the correct answer may be more precise or detailed than incorrect options (though this is not a reliable rule).
- Avoid changing answers: If you’ve made an educated guess and have no new information, avoid changing your answer based solely on doubt. Research suggests that first instincts are often correct.
- Always answer: Since there is no penalty for wrong answers on the RBT examination, always provide an answer for every question, even if you must guess randomly.
Remember that you need approximately 70% correct answers to pass the examination, not 100%.
Strategic guessing on a portion of questions is compatible with successful examination performance.
Managing Difficult Questions
When you encounter particularly challenging questions, these approaches help you maintain composure and maximize your chances of success:
- Mark and move on: Use the examination software’s “mark for review” feature for difficult questions, allowing you to return to them after completing easier questions.
- Reread carefully: When returning to difficult questions, read them again carefully. Sometimes a fresh perspective reveals details you missed initially.
- Relate to principles: Connect the question to fundamental principles of behavior analysis rather than trying to recall specific facts.
- Consider context: Think about how the concept might apply in practice or how it relates to other concepts you know well.
- Maintain perspective: Remember that a few difficult questions won’t determine your overall result. Stay calm and focused rather than allowing anxiety about specific questions to affect your performance on subsequent questions.
These approaches help prevent difficult questions from consuming excessive time or negatively impacting your confidence throughout the examination.
During the Examination
Your approach during the actual examination can significantly impact your performance and results.
Starting Strong
How you begin the examination sets the tone for your entire performance:
- Orientation period: Take advantage of any tutorial or orientation provided before the examination begins to familiarize yourself with the testing interface.
- Deep breathing: Take a few deep breaths before starting to activate your parasympathetic nervous system and reduce anxiety.
- Positive self-talk: Remind yourself of your preparation and ability to succeed before beginning the examination.
- Brief planning: Take 30 seconds to mentally review your examination strategy before clicking to begin.
- Build momentum: If possible, begin with questions you find straightforward to build confidence and positive momentum.
A strong, confident start helps establish a positive mindset that can carry through the entire examination.
Maintaining Focus
Sustaining concentration throughout the 90-minute examination requires active focus management:
- Present-moment awareness: Focus only on the current question rather than worrying about previous questions or the overall examination outcome.
- Micro-breaks: Take 5-10 second breaks between questions to reset your focus by closing your eyes, taking a deep breath, or briefly stretching your fingers.
- Posture checks: Periodically check your posture and release any physical tension, particularly in your shoulders, jaw, and hands.
- Refocusing techniques: If your mind wanders, gently bring your attention back to the examination without self- criticism. Simply notice the distraction and return to the task.
- Progress motivation: Use your progress through the examination as motivation each completed question brings you closer to your goal.
These techniques help maintain optimal cognitive function throughout the examination period, preventing the performance decline that can occur due to mental fatigue.
Handling Anxiety During the Test
If anxiety arises during the examination, these strategies can help you regain composure:
- Recognize physical signs: Be aware of physical anxiety symptoms such as shallow breathing, increased heart rate, or muscle tension, and address them promptly.
- Breathing reset: Take three slow, deep breaths, focusing completely on the breathing process to interrupt anxiety patterns.
- Positive self-statements: Counter anxious thoughts with prepared statements such as “I am well-prepared” or “I can handle this challenge.”
- Temporary distraction: If anxiety becomes overwhelming, briefly look away from the screen, focus on an object in the room, and take several deep breaths before returning to the question.
- Perspective maintenance: Remind yourself that this is just one examination, you’re prepared, and even if you don’t pass, you can retake it.
Remember that mild anxiety is normal and can even enhance performance.
The goal is not to eliminate all anxiety but to prevent it from interfering with your ability to demonstrate your knowledge.
After the Examination
How you approach the period immediately following the examination affects both your well-being and your future steps.
Receiving Your Results
The RBT examination provides immediate results upon completion:
- Result review: Take time to read your results carefully, noting both your overall pass/fail status and any feedback on performance by content area.
- Emotional regulation: Whether you pass or not, manage your emotional response. Celebrate success appropriately, or process disappointment constructively.
- Documentation: Ensure you receive any necessary documentation of your results before leaving the testing center.
- Confidentiality: Remember that examination questions are confidential. Avoid discussing specific questions with others, even after completing the examination.
- Next steps awareness: Understand the next steps in the certification process if you passed, or the retake procedures if you did not pass.
This methodical approach to receiving results helps you process the information effectively and move forward appropriately.
If You Pass
If you pass the examination, take these steps to complete your certification:
- Certification verification: Within approximately 24-48 hours, your RBT certification should appear on the BACB’s Certificant Registry. Verify that your information is correct.
- Documentation retention: Save your examination results and certification documentation in a secure location for future reference.
- Supervisor notification: Inform your supervisor of your successful certification, as this may affect your role and responsibilities.
- Maintenance awareness: Familiarize yourself with the certification maintenance requirements, including supervision and annual renewal.
- Professional development planning: Consider your long-term professional development goals, including potential advancement to BCaBA or BCBA certification.
Passing the examination is an important achievement that opens new professional opportunities and responsibilities.
If You Need to Retake
If you do not pass the examination, approach the situation constructively:
- Results analysis: Review the content area feedback to identify your strengths and weaknesses.
- Waiting period: Remember that you must wait 7 days before retaking the examination, and you are limited to 8 attempts per year.
- Preparation adjustment: Modify your study plan based on your examination experience and results feedback, focusing on areas where you scored lowest.
- Support seeking: Consider additional resources such as study groups, different preparation materials, or mentoring from experienced RBTs or supervisors.
- Perspective maintenance: Many successful RBTs did not pass on their first attempt. View this as a learning experience rather than a failure.
Not passing the examination provides valuable information about areas needing additional preparation and does not reflect on your potential to become a successful RBT.
Special Considerations
Certain circumstances may require additional planning or accommodations for the examination.
Testing Accommodations
If you have a documented disability or condition that affects your ability to take the examination under standard conditions, you may be eligible for accommodations:
- Early planning: Begin the accommodation request process well in advance of your desired examination date, as approval can take several weeks.
- Documentation requirements: Prepare current documentation of your disability or condition from a qualified professional, including specific recommendations for accommodations.
- Application process: Submit your accommodation request through Pearson VUE’s Reasonable Adjustments Request System, following their specific procedures and requirements.
- Common accommodations: Depending on your needs, accommodations might include extended time, a separate testing room, a reader, a scribe, specialized equipment, or breaks.
- Confirmation verification: Once approved, verify that your accommodations will be in place before arriving at the testing center.
These accommodations ensure that the examination measures your knowledge of behavior analysis rather than the impact of your disability or condition.
Non-Native English Speakers
If English is not your primary language, these strategies can help you navigate the examination effectively:
- Language option awareness: The RBT examination is available in several languages, including Spanish, Chinese, and Korean. Consider taking the examination in your primary language if available.
- Translation approach: If taking the examination in English, avoid mentally translating each question into your primary language and then back to English, as this consumes valuable time and can introduce errors.
- Technical terminology focus: Pay particular attention to learning technical terminology in English, as these terms may not have exact equivalents in other languages.
- Reading practice: Practice reading and answering behavior analysis questions in English to build speed and comprehension.
- Time management adjustment: Allow slightly more time for reading and comprehension if taking the examination in a non- primary language.
These strategies help ensure that language differences don’t unnecessarily impact your examination performance.
Test Anxiety Management
If you have a history of significant test anxiety that interferes with your performance, consider these specialized approaches:
- Professional support: Consider working with a mental health professional who specializes in anxiety management or test anxiety specifically.
- Systematic desensitization: Gradually expose yourself to test-like conditions through increasingly realistic practice tests to reduce anxiety responses.
- Cognitive-behavioral techniques: Learn to identify and challenge anxiety-producing thoughts and replace them with more balanced perspectives.
- Medication considerations: If you have prescribed medication for anxiety, consult with your healthcare provider about appropriate use related to the examination.
- Accommodations exploration: In cases of documented severe test anxiety, you may be eligible for testing accommodations such as a separate room or additional breaks.
With appropriate preparation and management strategies, test anxiety can be reduced to levels that don’t significantly impair your performance.
By implementing these comprehensive test day strategies, you position yourself to perform at your best during the RBT examination.
Remember that the examination is designed to assess knowledge you’ve already developed through your training and preparation.
Your goal on examination day is simply to demonstrate that knowledge effectively.
In the next section, we will explore what happens after the examination, including certification maintenance requirements and professional development opportunities.
After the Exam: Next Steps
Successfully passing the RBT examination is a significant achievement, but it’s just one step in your professional journey.
This section explores what happens after the examination, including certification maintenance requirements, continuing education opportunities, career development paths, and strategies for long-term success as an RBT.
Certification Maintenance Requirements
Once you’ve earned your RBT certification, you must meet specific requirements to maintain it.
Understanding these requirements helps you plan appropriately and ensure your certification remains active.
Current Requirements (Through 2025)
Under the current system, RBT certification maintenance includes several key components:
Annual Renewal
RBT certification operates on a one-year cycle:
- Renewal application: You must submit a renewal application through your BACB account before your certification expiration date.
- Renewal fee: The current renewal fee is $35, though this amount is subject to change.
- Ethics attestation: You must attest that you continue to comply with the Ethics Code for Behavior Analysts.
- Background check attestation: You must attest that you haven’t had any criminal charges or administrative actions since your last renewal.
Failing to complete the renewal process by your expiration date results in certification expiration, requiring you to reapply and retake the examination to become certified again.
Supervision Requirements
Ongoing supervision is a cornerstone of the RBT certification:
- Minimum supervision: You must receive supervision for at least 5% of the hours you spend providing behavior-analytic services each month.
- Qualified supervisors: Supervision must be provided by a BCBA, BCaBA, or an individual who meets specific BACB supervisor requirements.
- Supervision documentation: Both you and your supervisor must maintain documentation of supervision sessions, including dates, duration, and content.
- Supervision consistency: While the same supervisor is not required for all sessions, consistent supervision arrangements typically benefit both the RBT and clients.
This supervision ensures that you receive ongoing support, guidance, and professional development while maintaining the quality of services provided to clients.
RBT Renewal Competency Assessment
Each year, you must demonstrate your continued competence through an assessment:
- Assessment timing: The renewal competency assessment must be completed no more than 45 days before your renewal application is submitted.
- Assessment format: The assessment uses the RBT Renewal Competency Assessment form provided by the BACB.
- Qualified assessor: The assessment must be conducted by a qualified supervisor who meets the same requirements as for
- the initial competency assessment.
- Passing criteria: You must score at least 1 point on every item and achieve an overall score of at least 90% to pass.
This annual assessment ensures that you maintain the skills necessary for effective practice as an RBT.
Future Requirements (Effective 2026)
Beginning January 1, 2026, the BACB will implement significant changes to the RBT certification maintenance requirements:
Biennial Renewal Cycle
The certification cycle will change from annual to biennial (every two years):
- Extended certification period: Your certification will remain active for two years between renewals.
- Adjusted renewal fee: The renewal fee will likely be adjusted to reflect the longer certification period, though the specific amount has not yet been announced.
- Streamlined process: The longer cycle reduces the frequency of renewal requirements, potentially decreasing administrative burden.
This change aligns the RBT certification cycle with the BCBA and BCaBA certification cycles, creating more consistency across BACB credentials.
Supervisor Qualifications
The requirements for RBT supervisors will become more stringent:
- Elimination of non certified supervisor role: All RBT Supervisors will be required to hold BCaBA or BCBA certification.
- Transition period: If you currently work with a non certified supervisor, you’ll need to transition to a certified supervisor by January 1, 2026.
- Supervision documentation: Documentation requirements will likely remain similar, though specific details may be updated.
This change reflects the BACB’s commitment to ensuring that RBTs receive supervision from individuals with comprehensive training in behavior analysis.
Professional Development Requirements
New professional development requirements will be implemented:
- Continuing education: Specific continuing education requirements for RBTs will likely be established, though details have not yet been announced.
- Documentation: Systems for tracking and reporting professional development activities will be developed.
- Relevant content areas: Professional development will likely focus on maintaining and enhancing skills related to the RBT Task List.
These requirements will help ensure that RBTs continue to develop their knowledge and skills throughout their careers.
Background Check Requirement
A formal background check requirement will be implemented:
- Criminal background check: You will need to complete and pass a criminal background check.
- Abuse registry check: You will need to complete and pass an abuse registry check.
- Documentation: You will need to provide documentation of these checks as part of your renewal application.
This requirement formalizes what many employers already require and helps ensure client safety.
Continuing Education and Professional Development
Beyond the minimum requirements for certification maintenance, continuing education and professional development enhance your effectiveness as an RBT and create opportunities for career advancement.
Formal Continuing Education
Structured continuing education provides opportunities to deepen your knowledge and develop new skills:
- Workshops and seminars: Many organizations offer workshops focused on specific behavior-analytic procedures or client populations.
- Conferences: Professional conferences such as those hosted by the Association for Behavior Analysis International (ABAI) or state/regional ABA associations provide access to current research and practices.
- Online courses: Various platforms offer courses on topics relevant to RBTs, often with continuing education credits.
- In-service training: Many employers provide regular training sessions on relevant topics.
- University courses: Formal coursework in behavior analysis, psychology, education, or related fields can provide more comprehensive knowledge.
When selecting continuing education opportunities, consider both your current role requirements and your long-term career goals.
Informal Learning Opportunities
Valuable learning also occurs through less structured channels:
- Supervision discussions: Use supervision sessions as opportunities to ask questions and seek guidance on challenging situations.
- Peer learning: Collaborate with colleagues to share knowledge, strategies, and resources.
- Professional reading: Stay current with journals, books, and other publications in behavior analysis.
- Online communities: Participate in professional forums and social media groups focused on behavior analysis.
- Observation: When appropriate and permitted, observe experienced colleagues implementing procedures.
These informal learning opportunities often provide practical insights that complement formal education.
Specialization Areas
As you gain experience, you might choose to develop expertise in specific areas:
- Client populations: Specialize in working with particular populations, such as individuals with autism, developmental disabilities, or traumatic brain injuries.
- Age groups: Develop expertise in working with specific age groups, such as early intervention, school-age children, or adults.
- Settings: Specialize in particular settings, such as schools, homes, residential facilities, or clinics.
- Intervention approaches: Develop advanced skills in specific intervention approaches, such as verbal behavior, precision teaching, or acceptance and commitment therapy.
- Assessment methods: Build expertise in particular assessment procedures, such as functional behavior assessment or preference assessments.
Specialization can enhance your effectiveness with specific clients and create opportunities for advancement or leadership roles.
Career Development Paths
The RBT certification can be either a long-term career credential or a stepping stone to advanced certifications and roles.

Advancing Within the RBT Role
Many individuals build rewarding long-term careers as RBTs:
- Senior RBT positions: With experience, you may qualify for senior RBT roles with increased responsibility, such as training new RBTs or coordinating services.
- Specialized RBT roles: Some organizations create specialized RBT positions focused on particular interventions, assessments, or client populations.
- Leadership opportunities: Experienced RBTs may move into team lead or program coordinator positions, overseeing the implementation of services.
- Training roles: Some RBTs transition into training positions, helping prepare new behavior technicians for certification.
- Research participation: Opportunities may arise to participate in research projects or program evaluation activities.
These advancement opportunities often come with increased compensation and responsibility while maintaining the direct client contact that many RBTs find rewarding.
Pursuing Advanced Certifications
The RBT certification can also serve as a foundation for pursuing advanced credentials:
- BCaBA certification: The Board Certified Assistant Behavior Analyst (BCaBA) credential requires an undergraduate degree, specific coursework in behavior analysis, supervised experience, and passing the BCaBA examination.
- BCBA certification: The Board Certified Behavior Analyst (BCBA) credential requires a graduate degree, specific coursework in behavior analysis, supervised experience, and passing the BCBA examination.
- Specialized certifications: Various organizations offer specialized certifications in areas such as autism intervention, organizational behavior management, or behavioral gerontology.
- Related professional credentials: Some RBTs pursue credentials in related fields, such as special education, speech- language pathology, or occupational therapy.
These advanced certifications typically require significant additional education but open doors to increased autonomy, responsibility, and compensation.
Educational Advancement
Many RBTs pursue additional education to support their career goals:
- Associate’s degree: Programs in behavioral science, psychology, or human services provide foundational knowledge.
- Bachelor’s degree: Undergraduate programs in psychology, education, or applied behavior analysis prepare you for more advanced roles or graduate education.
- Master’s degree: Graduate programs in behavior analysis, psychology, special education, or related fields qualify you for the BCBA certification and other advanced roles.
- Doctoral degree: Ph.D. or Psy.D. programs prepare you for academic, research, or high-level clinical positions.
Many educational institutions offer flexible programs designed for working professionals, including evening, weekend, or online options.
Transitioning to Related Fields
The knowledge and skills developed as an RBT can transfer to various related fields:
- Education: Roles such as paraprofessional, special education teacher, or behavior specialist in schools.
- Healthcare: Positions in psychiatric facilities, rehabilitation centers, or other healthcare settings.
- Social services: Roles in child welfare, disability services, or community support programs.
- Organizational behavior management: Applying behavior analysis principles in business, industry, or organizational settings.
- Animal behavior: Working with animals in zoos, shelters, or training facilities.
These transitions may require additional education or certification but build on the foundation established through your RBT experience.
Strategies for Long-Term Success
Regardless of your specific career path, certain strategies promote long-term success and satisfaction as an RBT.
Preventing Burnout
The demanding nature of behavior technician work can lead to burnout if not managed effectively:
- Maintain work-life balance: Establish clear boundaries between work and personal time, and prioritize activities that replenish your energy.
- Practice self-care: Attend to your physical, emotional, and social needs through regular exercise, adequate sleep, healthy nutrition, and meaningful relationships.
- Seek support: Build a support network of colleagues who understand the challenges of your work and can provide perspective and encouragement.
- Recognize warning signs: Be alert to signs of burnout, such as chronic fatigue, cynicism, or decreased effectiveness, and address them promptly.
- Use supervision effectively: Discuss challenging situations and emotional responses during supervision to gain perspective and strategies.
Preventing burnout ensures that you can continue to provide high-quality services to clients while maintaining your own well- being.
Building Professional Relationships
Strong professional relationships enhance both effectiveness and job satisfaction:
- Supervisor relationships: Cultivate open, collaborative relationships with your supervisors, seeking feedback and guidance regularly.
- Peer connections: Build supportive relationships with colleagues, sharing resources and strategies while respecting confidentiality.
- Interdisciplinary collaboration: Develop effective working relationships with professionals from other disciplines, such as teachers, therapists, and healthcare providers.
- Professional networks: Connect with other behavior analysis professionals through associations, conferences, and online communities.
- Mentoring: Seek mentorship from experienced professionals, and consider mentoring newer RBTs as you gain experience.
These relationships provide support, learning opportunities, and potential pathways to new roles or positions.
Ethical Practice
Maintaining high ethical standards is essential for long-term success:
- Ongoing ethics education: Regularly review the Ethics Code for Behavior Analysts and seek opportunities to deepen your understanding of ethical practice.
- Ethical decision-making: Develop a systematic approach to addressing ethical dilemmas, consulting with supervisors when faced with challenging situations.
- Professional boundaries: Maintain appropriate boundaries with clients and their families, balancing compassion with professionalism.
- Cultural competence: Develop awareness and skills for working effectively with clients from diverse cultural backgrounds.
- Advocacy: Advocate for clients’ rights and needs while respecting organizational constraints and professional roles.
Ethical practice protects clients, preserves the integrity of the profession, and contributes to your professional reputation and satisfaction.
Adapting to Field Developments
The field of behavior analysis continues to evolve, requiring ongoing adaptation:
- Stay informed: Follow developments in research, practice guidelines, and certification requirements through professional publications and organizations.
- Embrace technology: Learn to use new technologies that enhance assessment, intervention, and data collection.
- Expand methodologies: Be open to evidence-based approaches that may complement traditional behavior-analytic methods.
- Participate in the field: Contribute to the development of the field through research participation, conference presentations, or publications when possible.
- Anticipate changes: Monitor trends in healthcare, education, and disability services that may affect behavior analysis practice.
Adaptability ensures that your skills remain relevant and valuable as the field evolves.
Planning for 2026 Changes
The significant changes to RBT certification requirements taking effect in 2026 require proactive planning:
Supervisor Transition Planning
If you currently work with a non certified supervisor, plan for the transition to a certified supervisor:
- Discuss with current supervisor: Initiate conversations about the upcoming changes and potential transition plans.
- Explore organizational options: Work with your employer to identify certified supervisors within the organization or plans to support current supervisors in obtaining certification.
- Consider alternatives: If necessary, research other employment options that can provide supervision from certified supervisors.
- Timeline development: Create a timeline for transition that ensures continuous supervision meeting BACB requirements.
- Documentation review: Ensure that all supervision documentation is complete and accessible for the transition period.
Proactive planning prevents disruption to your certification status and client services.
Professional Development Preparation
Prepare for the new professional development requirements:
- Stay informed: Monitor BACB communications for specific details about the new requirements as they are announced.
- Budget planning: Anticipate potential costs associated with continuing education and incorporate them into your financial planning.
- Explore options: Research continuing education providers and formats to identify those that align with your learning preferences and schedule.
- Documentation system: Develop a system for tracking your professional development activities and maintaining required documentation.
- Employer support: Discuss potential employer support for professional development, such as time off for training or financial assistance.
Early preparation ensures a smooth transition to the new requirements when they take effect.
Background Check Preparation
Prepare for the formal background check requirement:
- Understand the process: Research the specific background check and abuse registry check procedures in your state or region.
- Address potential issues: If you have concerns about your background check, consult with legal or professional advisors well in advance.
- Document preparation: Gather any documentation that might be needed for the background check process.
- Timeline awareness: Be aware of how long background checks typically take in your area to avoid certification delays.
- Cost planning: Budget for the potential costs associated with background checks.
Proactive preparation prevents last-minute complications that could affect your certification status.
The period after passing the RBT examination marks the beginning of your professional journey as a behavior technician.
By understanding and planning for certification maintenance requirements, pursuing ongoing professional development, exploring career pathways, and implementing strategies for long-term success, you can build a rewarding and sustainable career in applied behavior analysis.
In the next section, we will explore the future of RBT certification, including emerging trends and developments in the field that may affect RBTs in the coming years.
Future of RBT Certification
The field of applied behavior analysis is continuously evolving, and the RBT certification is evolving along with it.
This section explores the future of RBT certification, including upcoming changes, emerging trends in the field, and how these developments may affect RBTs in the coming years.
Understanding these future directions helps you prepare strategically for a long-term career in behavior analysis.
2026 Certification Changes
As mentioned throughout this guide, the BACB has announced significant changes to the RBT certification that will take effect on January 1, 2026.
These changes represent the most substantial update to the certification since its inception.
New Test Content Outline
The current RBT Task List (2nd ed.) will be replaced by the RBT Test Content Outline (3rd ed.):
- Updated content: The new outline will reflect current practice based on the most recent job analysis of RBT practice.
- Alignment with requirements: The content will correspond to the revised eligibility and maintenance requirements.
- Examination implications: The RBT examination will be updated to align with the new content outline.
While the specific details of the new outline have not yet been released, it will likely maintain focus on the core competencies needed for effective practice as an RBT while incorporating updates based on evolving best practices.
Biennial Certification Cycle
The certification maintenance cycle will change from annual to biennial (every two years):
- Extended validity: RBT certification will remain active for two years between renewals.
- Reduced administrative burden: Less frequent renewal requirements may decrease paperwork and administrative tasks.
- Alignment with other certifications: This change creates consistency with the BCBA and BCaBA certification cycles.
This extended cycle may reduce the time and cost associated with certification maintenance while maintaining appropriate oversight of professional practice.
Supervisor Qualification Requirements
All RBT Supervisors will be required to hold BCaBA or BCBA certification:
- Elimination of non certified supervisor role: The current provision allowing certain non certified individuals to serve as RBT Supervisors will be discontinued.
- Increased supervision quality: This change ensures that all RBTs receive supervision from individuals with comprehensive training in behavior analysis.
- Potential supervision availability challenges: Some geographic areas or practice settings may experience challenges in transitioning to certified-only supervision.
This change reflects the BACB’s commitment to high-quality supervision as a cornerstone of effective RBT practice.
Professional Development Requirements
New professional development requirements will be implemented:
- Continuing education: Specific continuing education requirements will likely be established, though details have not yet been announced.
- Competency maintenance: The current annual competency assessment may be modified or supplemented with other professional development activities.
- Documentation systems: New systems for tracking and reporting professional development activities will likely be developed.
These requirements will help ensure that RBTs continue to develop their knowledge and skills throughout their careers.
Background Check Requirement
A formal background check requirement will be implemented:
- Criminal background check: RBTs will need to complete and pass a criminal background check.
- Abuse registry check: RBTs will need to complete and pass an abuse registry check.
- Client protection focus: This requirement enhances client protection measures within the certification process.
This requirement formalizes what many employers already require and helps ensure client safety across all practice settings.
Emerging Trends in Behavior Analysis
Beyond the specific certification changes, several broader trends in the field of behavior analysis are likely to affect RBTs in the coming years.
| Trend | Key Aspect | Implication/Skill Need for RBTs |
|---|---|---|
| Telehealth/Remote Services | Delivering services via video conferencing, hybrid models | Tech proficiency, remote rapport building, virtual behavior management |
| Technology Integration | Digital data collection, wearables, VR, AI | Comfort with new tech, adaptability, maintaining interpersonal skills |
| Expanded Practice Settings | Schools, healthcare, gerontology, OBM, public health | Adaptability to new populations/contexts, interdisciplinary skills |
| Cultural Responsiveness | Adapting assessment/intervention to diverse values, increasing workforce diversity | Cultural competence, awareness, sensitive communication |
| EBP Evolution | Broader evidence base, integration of client values, focus on context | Flexibility, understanding context, effective communication |
Telehealth and Remote Services
The delivery of behavior-analytic services via telehealth continues to expand:
- Remote implementation: RBTs are increasingly implementing interventions via video conferencing, particularly for parent training and consultation.
- Hybrid service models: Combinations of in-person and remote services are becoming more common, offering flexibility for clients and practitioners.
- Technology integration: New technologies are being developed to support remote data collection, intervention implementation, and supervision.
- Regulatory considerations: State regulations and insurance policies regarding telehealth continue to evolve, affecting service delivery options.
- Skill development needs: RBTs need to develop specific skills for effective remote service delivery, including technology use, remote rapport building, and virtual behavior management.
The expansion of telehealth creates both opportunities and challenges for RBTs, potentially increasing service accessibility while requiring adaptation of traditional intervention approaches.
Technology Integration
Technology is increasingly integrated into behavior-analytic practice:
- Digital data collection: Paper data sheets are being replaced by tablets, smartphones, and specialized apps that streamline data collection and analysis.
- Wearable technology: Devices that automatically track behaviors or physiological indicators are becoming more common in research and practice.
- Virtual reality: VR applications for skill development and generalization are emerging, particularly for social skills and community navigation.
- Artificial intelligence: AI applications for data analysis, decision support, and even aspects of intervention delivery are being developed.
- Electronic documentation systems: Comprehensive electronic systems for treatment planning, data collection, and progress reporting are becoming standard in many organizations.
RBTs will need to develop comfort and competence with these technologies while maintaining the interpersonal skills that are essential to effective intervention.
Expanded Practice Settings
Behavior analysis is expanding beyond its traditional focus on autism services:
- Educational settings: Schools are increasingly employing behavior-analytic approaches for general and special education.
- Healthcare integration: Behavior analysis is being integrated into various healthcare settings, including primary
- care, rehabilitation, and mental health.
- Gerontology: Applications for older adults, including those with dementia or other cognitive impairments, are expanding.
- Organizational settings: Behavior analysis principles are being applied in businesses, nonprofits, and government agencies to improve performance and safety.
- Public health: Behavior analysis is contributing to public health initiatives addressing issues such as medication adherence, preventive healthcare, and health behavior change.
These expanded settings create diverse career opportunities for RBTs while requiring adaptation of skills to new populations and contexts.
Cultural Responsiveness and Diversity
The field is increasingly emphasizing cultural responsiveness and diversity:
- Assessment adaptation: Culturally responsive assessment practices consider the influence of cultural factors on behavior.
- Intervention customization: Interventions are being adapted to align with diverse cultural values, practices, and preferences.
- Workforce diversity: Efforts to increase diversity among behavior analysis practitioners are expanding.
- Language accessibility: Services and materials are becoming available in more languages to serve diverse populations.
- Research focus: Research on cultural variables in behavior analysis is growing, informing more responsive practice.
RBTs will need to develop cultural competence and responsiveness to work effectively with diverse clients and colleagues.
Evidence-Based Practice Evolution
The concept of evidence-based practice in behavior analysis continues to evolve:
- Expanded evidence base: Research is addressing a wider range of populations, behaviors, and intervention approaches.
- Integration of client values: Client and stakeholder preferences and values are increasingly considered in intervention planning.
- Contextual factors: Greater attention is being paid to how contextual factors affect intervention effectiveness.
- Measurement diversity: A broader range of outcome measures, including quality of life and social validity, are being incorporated.
- Practice-based evidence: Systematic data from clinical practice is increasingly valued alongside traditional research evidence.
These developments may expand the range of interventions and approaches that RBTs implement while maintaining the field’s commitment to evidence-based practice.
Implications for RBT Career Development
These changes and trends have significant implications for RBT career development and planning.
Skill Development Priorities
To remain effective and competitive, RBTs should prioritize developing skills in:
- Technology proficiency: Comfort with digital data collection, telehealth platforms, and electronic documentation systems.
- Cultural responsiveness: Ability to work effectively with clients from diverse cultural backgrounds.
- Flexibility: Capacity to adapt intervention approaches to various settings, populations, and service delivery models.
- Communication: Enhanced skills for communicating with clients, families, and interdisciplinary team members.
- Critical thinking: Ability to apply behavior-analytic principles in novel situations and contexts.
Proactive development of these skills positions you for success in an evolving field.
Education and Training Considerations
Educational and training decisions should consider future directions:
- Specialized training: Seek training in emerging areas such as telehealth, technology integration, or work with specific populations.
- Formal education: Consider how degree programs align with your long-term goals and the evolving field.
- Certification pathways: Evaluate the benefits of advanced certifications in the context of field developments.
- Continuing education: Select continuing education that addresses both current requirements and emerging trends.
- Interdisciplinary knowledge: Consider developing knowledge in related fields such as education, mental health, or healthcare.
Strategic educational choices support long-term career development in a changing field.
Employment Setting Considerations
The evolution of the field affects employment setting options and decisions:
- Setting diversity: Consider the benefits of experience in multiple settings to develop versatile skills.
- Organizational support: Evaluate potential employers’ support for professional development, supervision, and adaptation to field changes.
- Technology infrastructure: Consider organizations’ investment in and support for technology integration.
- Values alignment: Seek settings whose values align with evolving best practices in areas such as cultural responsiveness and client-centered care.
- Growth potential: Assess opportunities for advancement and specialization within various settings.
Thoughtful employment decisions support both current satisfaction and long-term career development.
Advocacy and Field Contribution
RBTs can contribute to positive field development through:
- Professional organization involvement: Participate in local, state, or national behavior analysis organizations.
- Policy awareness: Stay informed about legislation and policies affecting behavior analysis practice.
- Research participation: Contribute to the evidence base by participating in research when opportunities arise.
- Public education: Help educate others about behavior analysis and its applications.
- Mentorship: Support newer RBTs as you gain experience and expertise.
Active participation in the field’s development enhances both the profession and your professional satisfaction.
Preparing for an Uncertain Future
While specific changes and trends can be identified, the future inevitably includes uncertainty.
Preparing for this uncertainty involves developing general adaptability and resilience.
Continuous Learning Mindset
A commitment to continuous learning supports adaptation to change:
- Curiosity cultivation: Maintain curiosity about new developments and approaches in the field.
- Learning efficiency: Develop effective strategies for acquiring and integrating new knowledge and skills.
- Critical consumption: Evaluate new information and approaches critically rather than accepting or rejecting them automatically.
- Knowledge sharing: Participate in communities of practice where knowledge and skills are shared and developed collectively.
- Reflection practice: Regularly reflect on your practice and learning to identify areas for growth and development.
This mindset supports ongoing professional development regardless of specific field changes.
Professional Network Development
A strong professional network provides support during periods of change:
- Diverse connections: Develop relationships with professionals in various roles, settings, and specializations.
- Mentorship relationships: Seek mentors who can provide guidance based on their experience with field evolution.
- Online communities: Participate in professional online communities that share information about field developments.
- Interdisciplinary connections: Build relationships with professionals from related disciplines to broaden your perspective.
- Organizational involvement: Engage with professional organizations that provide updates and resources related to field changes.
These connections provide information, support, and opportunities during periods of transition.
Resilience Building
Developing professional resilience helps you navigate change effectively:
- Adaptability practice: Seek opportunities to work in different settings or with different populations to build adaptability.
- Stress management: Develop effective strategies for managing the stress that often accompanies change.
- Purpose connection: Maintain connection to your core purpose and values in the field, which can provide stability during change.
- Boundary maintenance: Establish and maintain boundaries that protect your wellbeing while allowing for professional growth.
- Support seeking: Proactively seek support when facing challenging transitions or changes.
Resilience enables you to navigate change while maintaining effectiveness and wellbeing.
Strategic Flexibility
Maintaining strategic flexibility in your career planning supports adaptation to unexpected developments:
- Scenario planning: Consider multiple possible futures for the field and how you might navigate each.
- Transferable skill development: Focus on developing skills that transfer across various settings and roles.
- Opportunity awareness: Stay alert to emerging opportunities that align with your strengths and interests.
- Regular plan review: Periodically review and adjust your career plans based on field developments and personal growth.
- Financial preparation: Maintain financial flexibility that allows you to pursue training or transition between roles when beneficial.
This strategic flexibility allows you to adapt to both challenges and opportunities as the field evolves.
The future of RBT certification and behavior analysis practice will undoubtedly include both anticipated and unexpected changes.
By understanding current trends, developing relevant skills, building professional networks, and cultivating adaptability, you can navigate these changes successfully and contribute to the field’s positive development.
In the final section, we will conclude our comprehensive guide with a summary of key points and final recommendations for RBT examination success and professional development.
Conclusion and Final Tips
As we conclude this comprehensive guide to the RBT examination and certification process, let’s consolidate the key insights and provide final recommendations to support your success.
This journey from initial preparation through examination day and beyond requires dedication, strategic planning, and ongoing professional development.
The following summary and final tips will help you navigate this process effectively.
Summary of Key Points
Throughout this guide, we’ve explored various aspects of the RBT certification process and examination preparation.
Let’s review the most important points:
The RBT Certification Process
The path to RBT certification involves several distinct steps:
- Meeting eligibility requirements: Ensuring you meet the age (18+) and education (high school diploma or equivalent) requirements, with background checks becoming mandatory in 2026.
- Completing the 40-hour training: Participating in a comprehensive training program that covers all areas of the RBT Task List.
- Passing the competency assessment: Demonstrating your practical skills through an in-person assessment conducted by a qualified supervisor.
- Applying for certification: Submitting your application to the BACB, including documentation of your training and competency assessment.
- Passing the RBT examination: Successfully completing the 85-question, multiple-choice examination administered by Pearson VUE.
- Maintaining certification: Meeting ongoing requirements for supervision, competency assessment, and renewal.
Understanding this process helps you plan effectively and avoid unnecessary delays or complications.
Examination Content and Structure
The RBT examination assesses your knowledge across six content areas:
- Measurement (17.5%): Data collection procedures and basic graphing.
- Assessment (12.5%): Preference assessments, functional assessments, and behavior documentation.
- Skill Acquisition (27.5%): Teaching procedures, prompting strategies, and generalization techniques.
- Behavior Reduction (22.5%): Function-based interventions, antecedent modifications, and crisis procedures.
- Documentation and Reporting (12.5%): Session notes, communication with supervisors, and reporting requirements.
- Professional Conduct and Scope of Practice (7.5%): Ethical guidelines, supervision requirements, and professional boundaries.
Familiarity with this content distribution helps you allocate your study time appropriately, focusing more attention on higher-weighted areas.
Effective Preparation Strategies
Successful examination preparation typically includes:
- Creating a structured study plan: Developing a schedule that covers all content areas with appropriate emphasis based on your strengths and weaknesses.
- Using active learning techniques: Engaging with the material through self-testing, teaching others, creating concept maps, and applying concepts to scenarios.
- Implementing spaced repetition: Reviewing material at increasing intervals to enhance long-term retention.
- Practicing with sample questions: Regularly testing your knowledge with questions that simulate the examination format and content.
- Managing test anxiety: Developing strategies to maintain calm and focus during the examination.
These evidence-based approaches maximize the effectiveness of your study time and build both knowledge and confidence.
Test Day Success Factors
Optimizing your performance on examination day involves:
- Physical preparation: Ensuring adequate sleep, proper nutrition, and physical comfort.
- Mental readiness: Using stress management techniques and positive visualization to maintain a productive mindset.
- Strategic test-taking: Implementing time management, question analysis, and strategic guessing when necessary.
- Focus maintenance: Using techniques to sustain concentration throughout the 90-minute examination.
- Anxiety management: Applying specific strategies if anxiety arises during the examination.
These factors help you demonstrate your knowledge effectively and perform at your best during the examination.
Post-Certification Development
After achieving certification, ongoing professional development includes:
- Meeting maintenance requirements: Fulfilling supervision, competency assessment, and renewal requirements.
- Pursuing continuing education: Expanding your knowledge and skills through formal and informal learning opportunities.
- Exploring career pathways: Considering advancement within the RBT role or progression to advanced certifications.
- Adapting to field developments: Staying informed about changes in the field and developing relevant skills.
- Building professional resilience: Developing the adaptability and support networks needed for long-term success.
This ongoing development ensures that your certification remains a foundation for a rewarding and evolving career.
Final Recommendations for Success
Based on the comprehensive information presented throughout this guide, here are our final recommendations for RBT examination and career success:
Before the Examination
- Start preparation early: Begin studying at least 4-8 weeks before your examination date, allowing ample time to cover all content areas thoroughly.
- Use diverse resources: Combine official BACB materials with textbooks, online courses, and practice tests to develop comprehensive understanding.
- Prioritize active engagement: Focus on application and practice rather than passive reading or highlighting.
- Create a support system: Connect with supervisors, colleagues, or study groups who can provide guidance and encouragement.
- Take multiple practice tests: Complete at least 3-5 full-length practice tests under conditions that simulate the actual examination.
- Address knowledge gaps systematically: Identify and target areas of weakness through focused study and practice.
- Develop test-taking strategies: Practice time management, question analysis, and anxiety management techniques before examination day.
- Prepare logistically: Confirm your examination location, required identification, and testing center policies in advance.
- Plan for physical readiness: Establish healthy sleep, nutrition, and exercise patterns in the weeks leading up to the examination.
- Maintain perspective: Remember that the examination is challenging but passable with proper preparation, and retakes are available if needed.
These proactive steps create a solid foundation for examination success.
During the Examination
- Read instructions carefully: Take time to understand the examination format and navigation before beginning.
- Pace yourself strategically: Monitor your progress to ensure you can attempt all questions within the time limit.
- Use the mark-for-review feature: Flag difficult questions to revisit if time permits rather than getting stuck.
- Apply systematic question analysis: Read each question carefully, identify the core issue, and consider each option methodically.
- Maintain awareness of time: Check the time periodically, adjusting your pace if necessary.
- Use relaxation techniques as needed: Implement deep breathing or other techniques if anxiety arises.
- Trust your preparation: Rely on the knowledge you’ve developed rather than second-guessing yourself.
- Answer every question: Since there’s no penalty for wrong answers, provide an answer for every question, even if you must guess.
- Stay focused on the current question: Avoid dwelling on previous questions or worrying about your overall score.
- Maintain physical comfort: Be aware of your posture and physical state, taking brief moments to release tension when needed.
These approaches help you navigate the examination effectively and demonstrate your knowledge accurately.
After Certification
- Celebrate your achievement: Acknowledge the significance of earning your RBT certification and the effort it requires.
- Establish a supervision schedule: Ensure you meet the ongoing supervision requirements from the beginning of your certification.
- Create a maintenance calendar: Track important dates for competency assessments and renewal applications.
- Develop a professional development plan: Identify areas for growth and learning opportunities that align with your career goals.
- Build your professional network: Connect with other behavior analysis professionals for support, learning, and opportunities.
- Practice self-care: Establish sustainable work habits that prevent burnout and support long-term career satisfaction.
- Stay informed about field developments: Monitor BACB communications and professional publications for updates and changes.
- Seek feedback regularly: Request input from supervisors, colleagues, and clients to continuously improve your practice.
- Contribute to the field: Look for opportunities to share your knowledge, mentor others, or participate in research.
- Plan for the 2026 changes: Prepare proactively for the upcoming certification changes to ensure a smooth transition.
These practices support both immediate success and long-term professional development.
A Final Word of Encouragement
The journey to becoming and practicing as a Registered Behavior Technician is both challenging and rewarding.
The RBT examination represents an important milestone in this journey, but it is just one step in a broader process of professional development and contribution to the field of behavior analysis.
As you prepare for and take the examination, remember that thousands of professionals have successfully navigated this process before you.
With thorough preparation, strategic approach, and persistence, you can join their ranks and begin making a meaningful difference in the lives of the individuals you serve.
The field of applied behavior analysis continues to grow and evolve, creating expanding opportunities for skilled and dedicated professionals.
Your RBT certification provides a foundation for participating in this important work and developing a fulfilling career that can take many directions based on your interests, strengths, and goals.
We wish you the very best in your examination preparation and your professional journey beyond certification.
Your commitment to developing the knowledge and skills assessed by the RBT examination reflects your dedication to ethical, effective practice commitment that benefits both you and the individuals who will receive your services.
Good luck with your examination, and congratulations in advance on joining the community of Registered Behavior Technicians making a positive difference through the science and practice of applied behavior analysis.
